Path ID: DB13944_MESH_D007713_1

Concepts
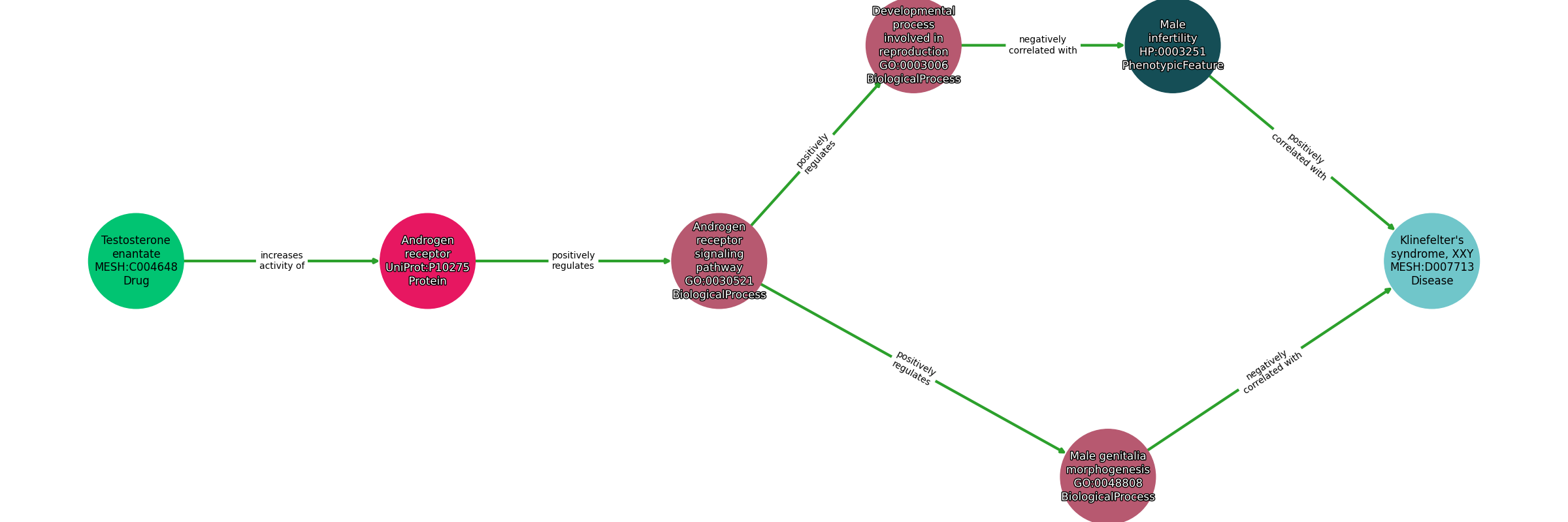
| Identifier | Name | Type |
|---|---|---|
| MESH:C004648 | Testosterone enantate | Drug |
| UniProt:P10275 | Androgen receptor | Protein |
| GO:0030521 | Androgen receptor signaling pathway | BiologicalProcess |
| GO:0003006 | Developmental process involved in reproduction | BiologicalProcess |
| HP:0003251 | Male infertility | PhenotypicFeature |
| GO:0048808 | Male genitalia morphogenesis | BiologicalProcess |
| MESH:D007713 | Klinefelter’s syndrome, XXY | Disease |
Relationships
NOTE: predicates are annotated in Biolink Model (v1.3.0)
| Subject | Predicate | Object |
|---|---|---|
| Testosterone Enantate | INCREASES ACTIVITY OF | Androgen Receptor |
| Androgen Receptor | POSITIVELY REGULATES | Androgen Receptor Signaling Pathway |
| Androgen Receptor Signaling Pathway | POSITIVELY REGULATES | Developmental Process Involved In Reproduction |
| Androgen Receptor Signaling Pathway | POSITIVELY REGULATES | Male Genitalia Morphogenesis |
| Male Genitalia Morphogenesis | NEGATIVELY CORRELATED WITH | Klinefelter’S Syndrome, Xxy |
| Developmental Process Involved In Reproduction | NEGATIVELY CORRELATED WITH | Male Infertility |
| Male Infertility | POSITIVELY CORRELATED WITH | Klinefelter’S Syndrome, Xxy |
Reference: