Path ID: DB13783_MESH_D012216_1

Concepts
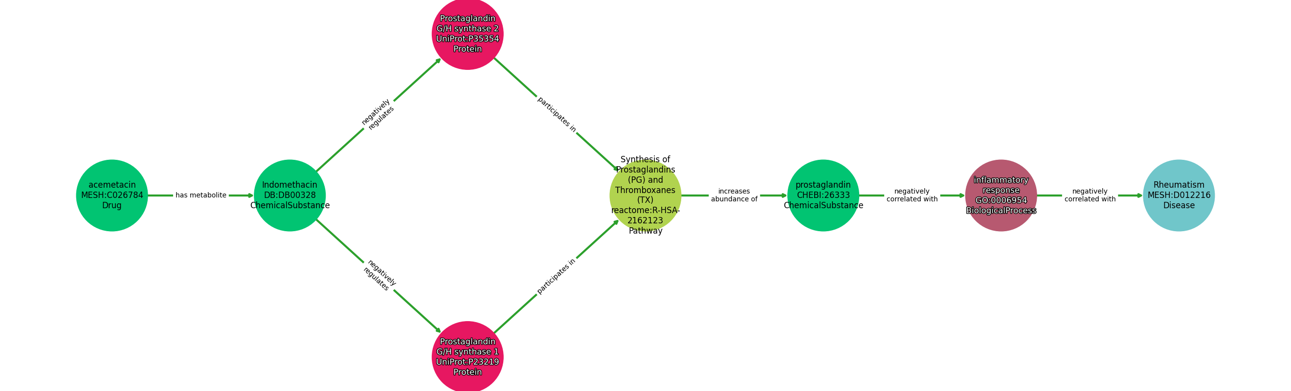
| Identifier | Name | Type |
|---|---|---|
| MESH:C026784 | acemetacin | Drug |
| DB:DB00328 | Indomethacin | ChemicalSubstance |
| UniProt:P23219 | Prostaglandin G/H synthase 1 | Protein |
| UniProt:P35354 | Prostaglandin G/H synthase 2 | Protein |
| reactome:R-HSA-2162123 | Synthesis of Prostaglandins (PG) and Thromboxanes (TX) | Pathway |
| CHEBI:26333 | prostaglandin | ChemicalSubstance |
| GO:0006954 | inflammatory response | BiologicalProcess |
| MESH:D012216 | Rheumatism | Disease |
Relationships
NOTE: predicates are annotated in Biolink Model (v1.3.0)
| Subject | Predicate | Object |
|---|---|---|
| Acemetacin | HAS METABOLITE | Indomethacin |
| Indomethacin | NEGATIVELY REGULATES | Prostaglandin G/H Synthase 2 |
| Indomethacin | NEGATIVELY REGULATES | Prostaglandin G/H Synthase 1 |
| Prostaglandin G/H Synthase 1 | PARTICIPATES IN | Synthesis Of Prostaglandins (Pg) And Thromboxanes (Tx) |
| Prostaglandin G/H Synthase 2 | PARTICIPATES IN | Synthesis Of Prostaglandins (Pg) And Thromboxanes (Tx) |
| Synthesis Of Prostaglandins (Pg) And Thromboxanes (Tx) | INCREASES ABUNDANCE OF | Prostaglandin |
| Prostaglandin | NEGATIVELY CORRELATED WITH | Inflammatory Response |
| Inflammatory Response | NEGATIVELY CORRELATED WITH | Rheumatism |
Reference: