Path ID: DB12447_MESH_D000152_1

Concepts
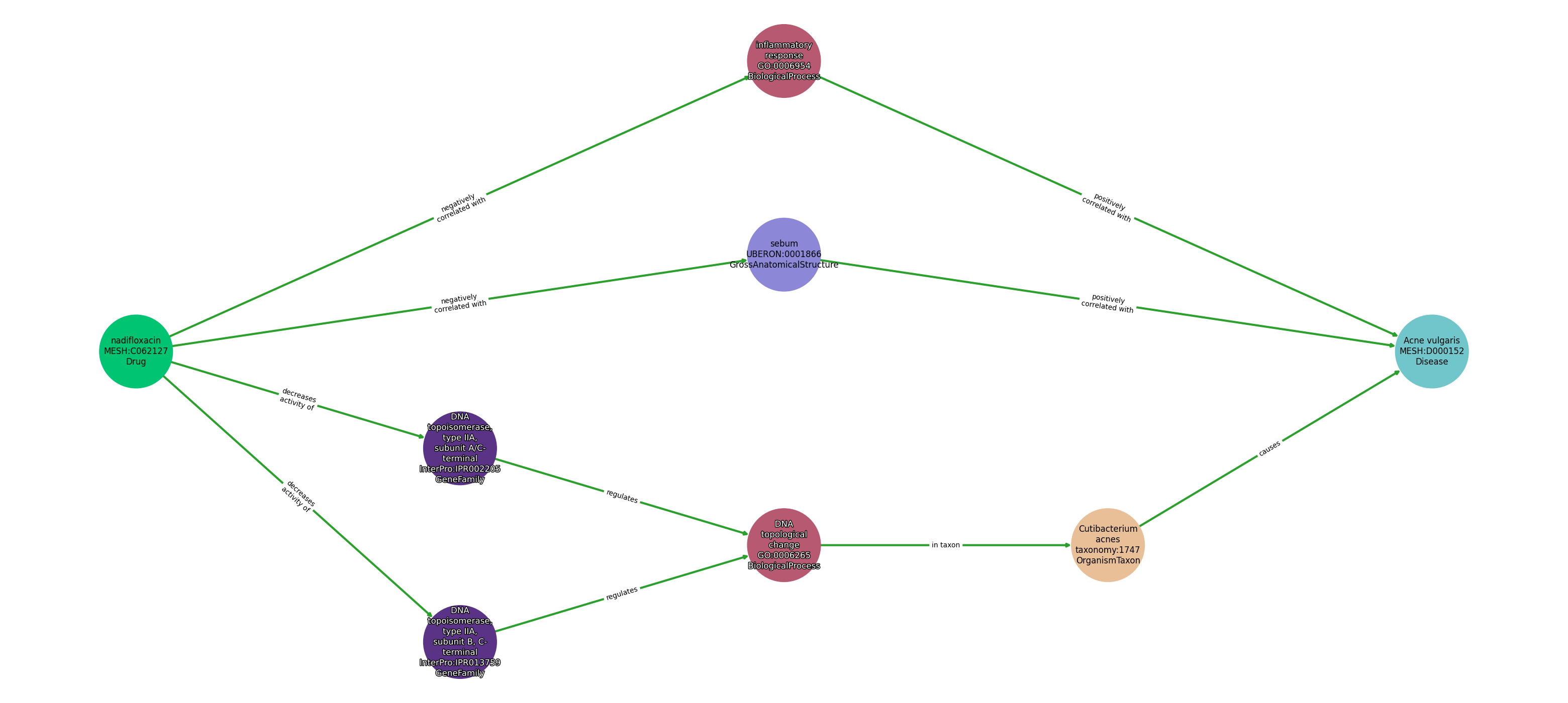
| Identifier | Name | Type |
|---|---|---|
| MESH:C062127 | nadifloxacin | Drug |
| InterPro:IPR013759 | DNA topoisomerase, type IIA, subunit B, C-terminal | GeneFamily |
| InterPro:IPR002205 | DNA topoisomerase, type IIA, subunit A/C-terminal | GeneFamily |
| GO:0006265 | DNA topological change | BiologicalProcess |
| GO:0006954 | inflammatory response | BiologicalProcess |
| UBERON:0001866 | sebum | GrossAnatomicalStructure |
| taxonomy:1747 | Cutibacterium acnes | OrganismTaxon |
| MESH:D000152 | Acne vulgaris | Disease |
Relationships
NOTE: predicates are annotated in Biolink Model (v1.3.0)
| Subject | Predicate | Object |
|---|---|---|
| Nadifloxacin | NEGATIVELY CORRELATED WITH | Inflammatory Response |
| Inflammatory Response | POSITIVELY CORRELATED WITH | Acne Vulgaris |
| Nadifloxacin | NEGATIVELY CORRELATED WITH | Sebum |
| Sebum | POSITIVELY CORRELATED WITH | Acne Vulgaris |
| Nadifloxacin | DECREASES ACTIVITY OF | Dna Topoisomerase, Type Iia, Subunit A/C-Terminal |
| Nadifloxacin | DECREASES ACTIVITY OF | Dna Topoisomerase, Type Iia, Subunit B, C-Terminal |
| Dna Topoisomerase, Type Iia, Subunit B, C-Terminal | REGULATES | Dna Topological Change |
| Dna Topoisomerase, Type Iia, Subunit A/C-Terminal | REGULATES | Dna Topological Change |
| Dna Topological Change | IN TAXON | Cutibacterium Acnes |
| Cutibacterium Acnes | CAUSES | Acne Vulgaris |
Reference: