Path ID: DB12243_MESH_D000690_1

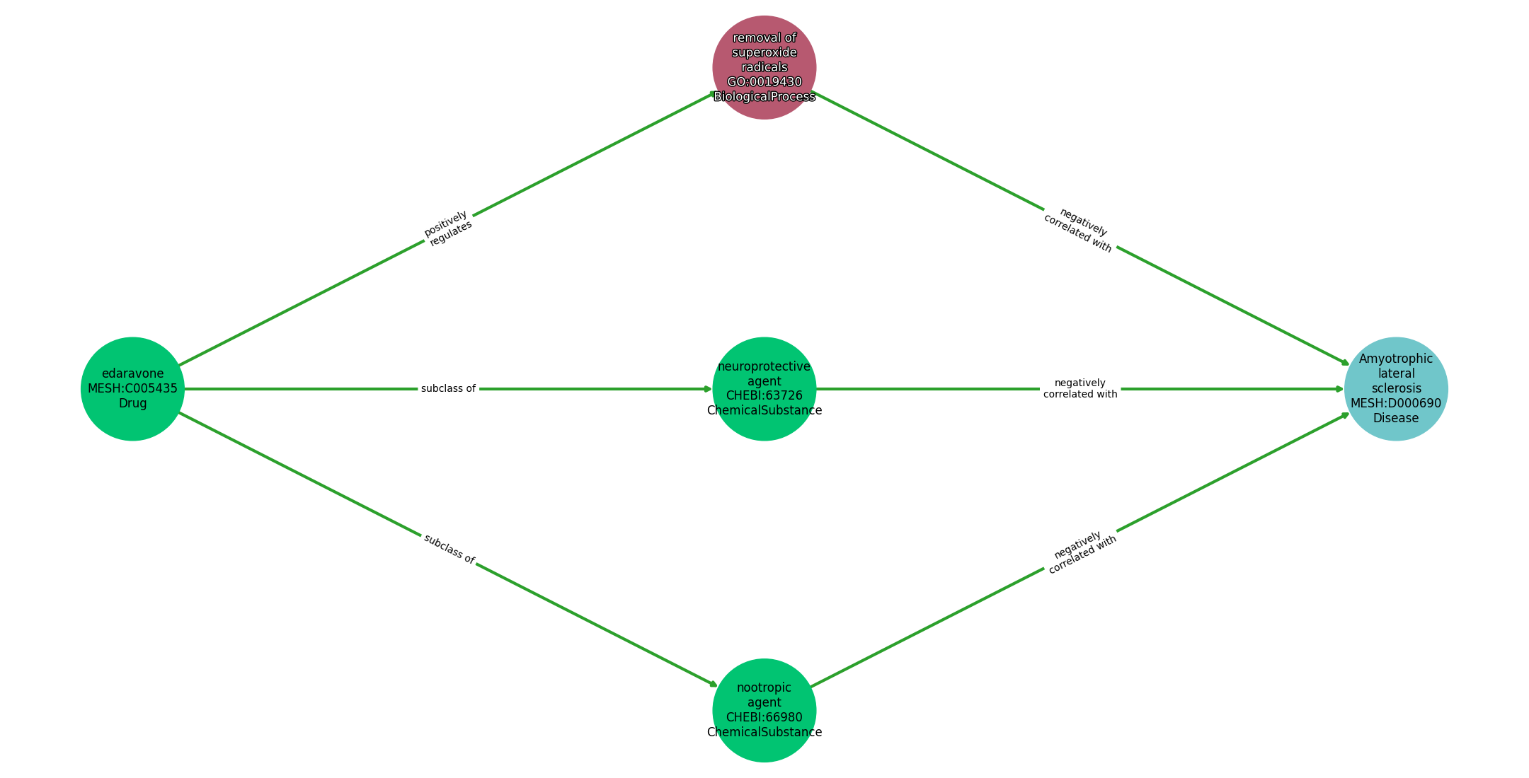
Concepts
| Identifier | Name | Type |
|---|---|---|
| MESH:C005435 | edaravone | Drug |
| GO:0019430 | removal of superoxide radicals | BiologicalProcess |
| CHEBI:63726 | neuroprotective agent | ChemicalSubstance |
| CHEBI:66980 | nootropic agent | ChemicalSubstance |
| MESH:D000690 | Amyotrophic lateral sclerosis | Disease |
Relationships
NOTE: predicates are annotated in Biolink Model (v1.3.0)
| Subject | Predicate | Object |
|---|---|---|
| Edaravone | POSITIVELY REGULATES | Removal Of Superoxide Radicals |
| Edaravone | SUBCLASS OF | Neuroprotective Agent |
| Edaravone | SUBCLASS OF | Nootropic Agent |
| Removal Of Superoxide Radicals | NEGATIVELY CORRELATED WITH | Amyotrophic Lateral Sclerosis |
| Neuroprotective Agent | NEGATIVELY CORRELATED WITH | Amyotrophic Lateral Sclerosis |
| Nootropic Agent | NEGATIVELY CORRELATED WITH | Amyotrophic Lateral Sclerosis |
Reference: