Path ID: DB12214_MESH_D003924_1

Concepts
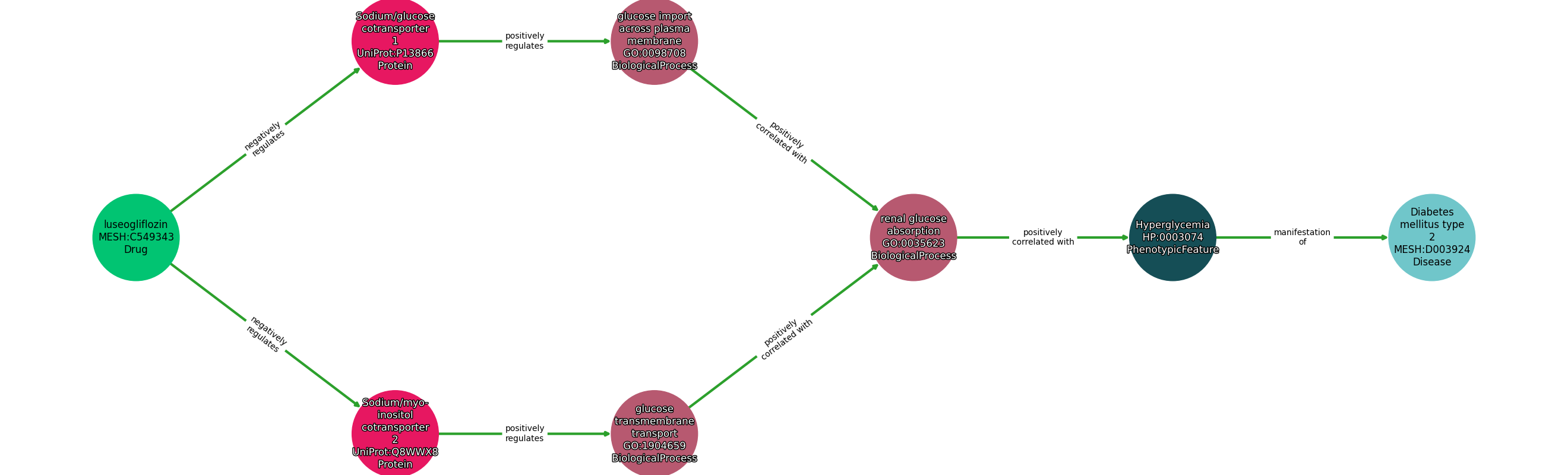
| Identifier | Name | Type |
|---|---|---|
| MESH:C549343 | luseogliflozin | Drug |
| UniProt:P13866 | Sodium/glucose cotransporter 1 | Protein |
| UniProt:Q8WWX8 | Sodium/myo-inositol cotransporter 2 | Protein |
| GO:0098708 | glucose import across plasma membrane | BiologicalProcess |
| GO:1904659 | glucose transmembrane transport | BiologicalProcess |
| GO:0035623 | renal glucose absorption | BiologicalProcess |
| HP:0003074 | Hyperglycemia | PhenotypicFeature |
| MESH:D003924 | Diabetes mellitus type 2 | Disease |
Relationships
NOTE: predicates are annotated in Biolink Model (v1.3.0)
| Subject | Predicate | Object |
|---|---|---|
| Luseogliflozin | NEGATIVELY REGULATES | Sodium/Glucose Cotransporter 1 |
| Luseogliflozin | NEGATIVELY REGULATES | Sodium/Myo-Inositol Cotransporter 2 |
| Sodium/Glucose Cotransporter 1 | POSITIVELY REGULATES | Glucose Import Across Plasma Membrane |
| Sodium/Myo-Inositol Cotransporter 2 | POSITIVELY REGULATES | Glucose Transmembrane Transport |
| Glucose Import Across Plasma Membrane | POSITIVELY CORRELATED WITH | Renal Glucose Absorption |
| Glucose Transmembrane Transport | POSITIVELY CORRELATED WITH | Renal Glucose Absorption |
| Renal Glucose Absorption | POSITIVELY CORRELATED WITH | Hyperglycemia |
| Hyperglycemia | MANIFESTATION OF | Diabetes Mellitus Type 2 |
Reference: