Path ID: DB12095_MESH_D003967_1

Concepts
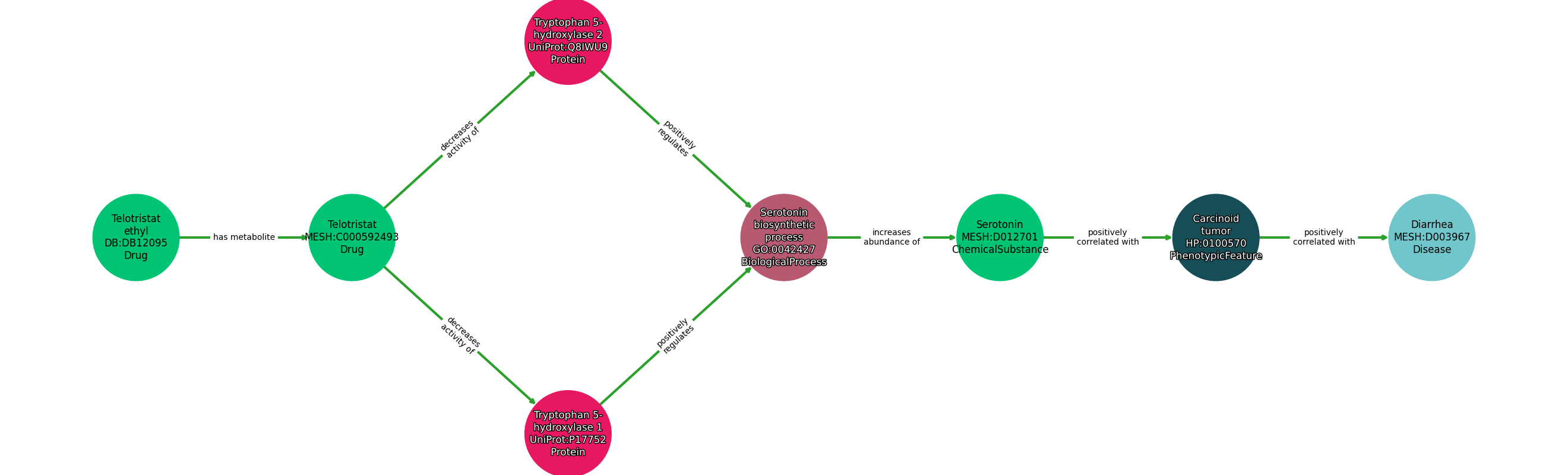
| Identifier | Name | Type |
|---|---|---|
| DB:DB12095 | Telotristat ethyl | Drug |
| MESH:C000592493 | Telotristat | Drug |
| UniProt:Q8IWU9 | Tryptophan 5-hydroxylase 2 | Protein |
| UniProt:P17752 | Tryptophan 5-hydroxylase 1 | Protein |
| HP:0100570 | Carcinoid tumor | PhenotypicFeature |
| MESH:D012701 | Serotonin | ChemicalSubstance |
| GO:0042427 | Serotonin biosynthetic process | BiologicalProcess |
| MESH:D003967 | Diarrhea | Disease |
Relationships
NOTE: predicates are annotated in Biolink Model (v1.3.0)
| Subject | Predicate | Object |
|---|---|---|
| Telotristat Ethyl | HAS METABOLITE | Telotristat |
| Telotristat | DECREASES ACTIVITY OF | Tryptophan 5-Hydroxylase 2 |
| Telotristat | DECREASES ACTIVITY OF | Tryptophan 5-Hydroxylase 1 |
| Tryptophan 5-Hydroxylase 2 | POSITIVELY REGULATES | Serotonin Biosynthetic Process |
| Tryptophan 5-Hydroxylase 1 | POSITIVELY REGULATES | Serotonin Biosynthetic Process |
| Serotonin Biosynthetic Process | INCREASES ABUNDANCE OF | Serotonin |
| Serotonin | POSITIVELY CORRELATED WITH | Carcinoid Tumor |
| Carcinoid Tumor | POSITIVELY CORRELATED WITH | Diarrhea |
Comment: Telotristat ethyl is used for carcinoid syndrome diarrhea. Carcinoid syndrome term was not available in MESH.
Reference: