Path ID: DB11992_MESH_D003924_1

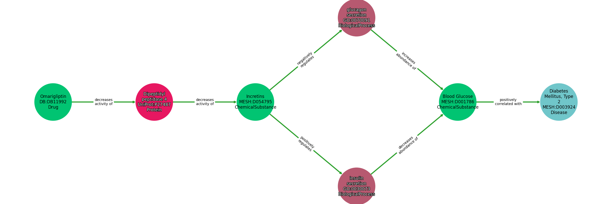
Concepts
| Identifier | Name | Type |
|---|---|---|
| DB:DB11992 | Omarigliptin | Drug |
| UniProt:P27487 | Dipeptidyl peptidase 4 | Protein |
| MESH:D054795 | Incretins | ChemicalSubstance |
| GO:0070091 | glucagon secretion | BiologicalProcess |
| GO:0030073 | insulin secretion | BiologicalProcess |
| MESH:D001786 | Blood Glucose | ChemicalSubstance |
| MESH:D003924 | Diabetes Mellitus, Type 2 | Disease |
Relationships
NOTE: predicates are annotated in Biolink Model (v1.3.0)
| Subject | Predicate | Object |
|---|---|---|
| Omarigliptin | DECREASES ACTIVITY OF | Dipeptidyl Peptidase 4 |
| Dipeptidyl Peptidase 4 | DECREASES ACTIVITY OF | Incretins |
| Incretins | NEGATIVELY REGULATES | Glucagon Secretion |
| Incretins | POSITIVELY REGULATES | Insulin Secretion |
| Glucagon Secretion | INCREASES ABUNDANCE OF | Blood Glucose |
| Insulin Secretion | DECREASES ABUNDANCE OF | Blood Glucose |
| Blood Glucose | POSITIVELY CORRELATED WITH | Diabetes Mellitus, Type 2 |
Comment: Omarigliptin is in phase III trial for the treatment of Type 2 Diabetes Mellitus.
Reference: