Path ID: DB11950_MESH_D003924_1

Concepts
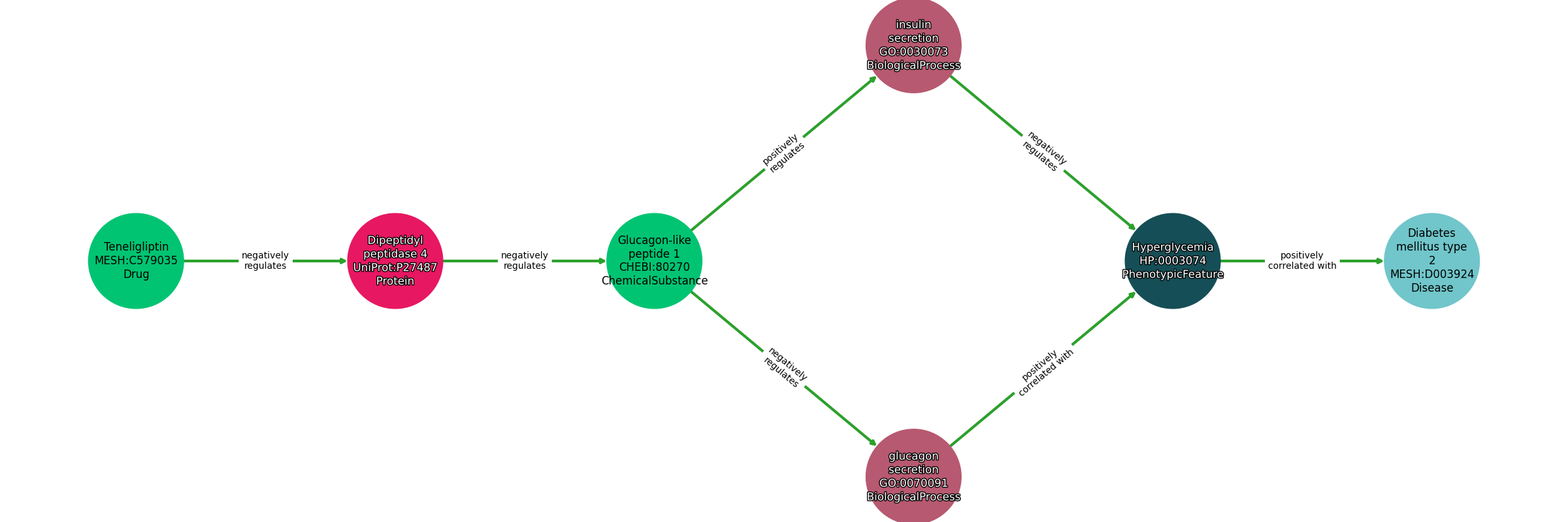
| Identifier | Name | Type |
|---|---|---|
| MESH:C579035 | Teneligliptin | Drug |
| UniProt:P27487 | Dipeptidyl peptidase 4 | Protein |
| CHEBI:80270 | Glucagon-like peptide 1 | ChemicalSubstance |
| GO:0030073 | insulin secretion | BiologicalProcess |
| GO:0070091 | glucagon secretion | BiologicalProcess |
| HP:0003074 | Hyperglycemia | PhenotypicFeature |
| MESH:D003924 | Diabetes mellitus type 2 | Disease |
Relationships
NOTE: predicates are annotated in Biolink Model (v1.3.0)
| Subject | Predicate | Object |
|---|---|---|
| Teneligliptin | NEGATIVELY REGULATES | Dipeptidyl Peptidase 4 |
| Dipeptidyl Peptidase 4 | NEGATIVELY REGULATES | Glucagon-Like Peptide 1 |
| Glucagon-Like Peptide 1 | POSITIVELY REGULATES | Insulin Secretion |
| Glucagon-Like Peptide 1 | NEGATIVELY REGULATES | Glucagon Secretion |
| Insulin Secretion | NEGATIVELY REGULATES | Hyperglycemia |
| Glucagon Secretion | POSITIVELY CORRELATED WITH | Hyperglycemia |
| Hyperglycemia | POSITIVELY CORRELATED WITH | Diabetes Mellitus Type 2 |
Reference: