Path ID: DB11563_MESH_D015223_1

Concepts
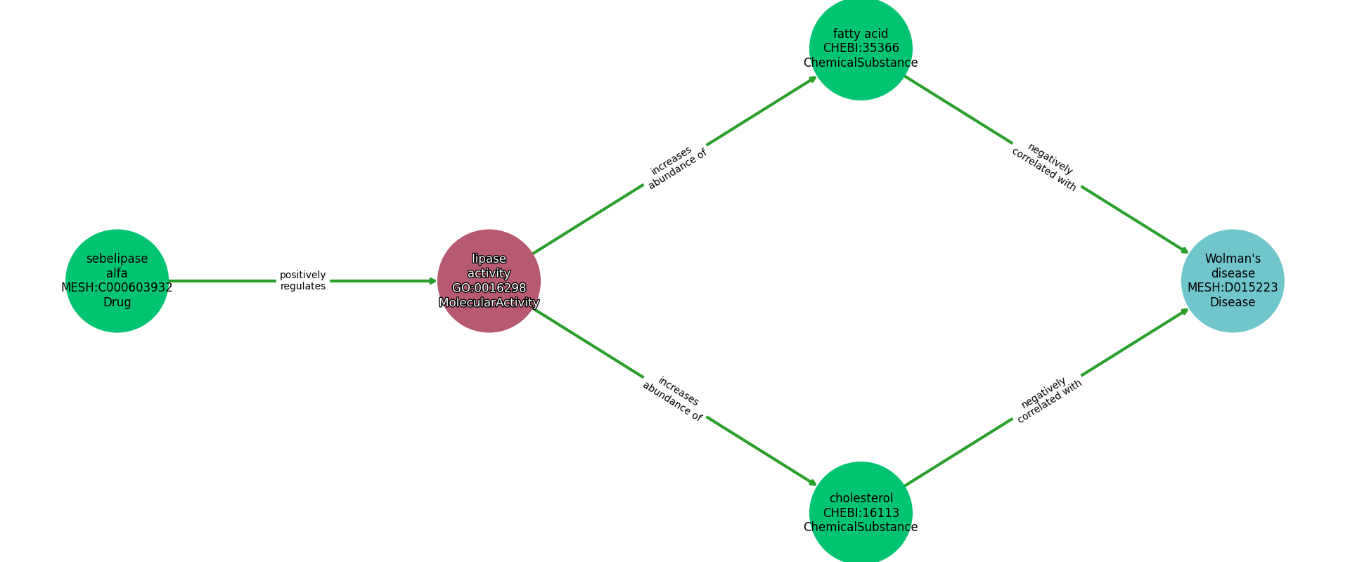
| Identifier | Name | Type |
|---|---|---|
| MESH:C000603932 | sebelipase alfa | Drug |
| GO:0016298 | lipase activity | MolecularActivity |
| CHEBI:35366 | fatty acid | ChemicalSubstance |
| CHEBI:16113 | cholesterol | ChemicalSubstance |
| MESH:D015223 | Wolman’s disease | Disease |
Relationships
NOTE: predicates are annotated in Biolink Model (v1.3.0)
| Subject | Predicate | Object |
|---|---|---|
| Sebelipase Alfa | POSITIVELY REGULATES | Lipase Activity |
| Lipase Activity | INCREASES ABUNDANCE OF | Fatty Acid |
| Lipase Activity | INCREASES ABUNDANCE OF | Cholesterol |
| Cholesterol | NEGATIVELY CORRELATED WITH | Wolman’S Disease |
| Fatty Acid | NEGATIVELY CORRELATED WITH | Wolman’S Disease |
Reference: