Path ID: DB11348_MESH_D010024_1

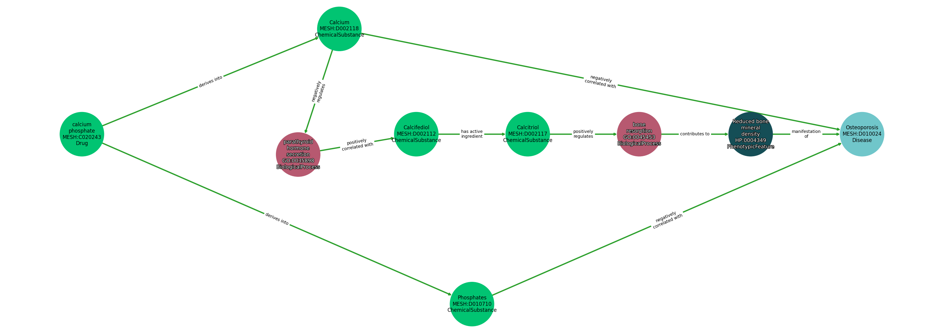
Concepts
| Identifier | Name | Type |
|---|---|---|
| MESH:C020243 | calcium phosphate | Drug |
| MESH:D002118 | Calcium | ChemicalSubstance |
| MESH:D010710 | Phosphates | ChemicalSubstance |
| GO:0035898 | parathyroid hormone secretion | BiologicalProcess |
| MESH:D002112 | Calcifediol | ChemicalSubstance |
| MESH:D002117 | Calcitriol | ChemicalSubstance |
| GO:0045453 | bone resorption | BiologicalProcess |
| HP:0004349 | Reduced bone mineral density | PhenotypicFeature |
| MESH:D010024 | Osteoporosis | Disease |
Relationships
NOTE: predicates are annotated in Biolink Model (v1.3.0)
| Subject | Predicate | Object |
|---|---|---|
| Calcium Phosphate | DERIVES INTO | Calcium |
| Calcium Phosphate | DERIVES INTO | Phosphates |
| Phosphates | NEGATIVELY CORRELATED WITH | Osteoporosis |
| Calcium | NEGATIVELY CORRELATED WITH | Osteoporosis |
| Calcium | NEGATIVELY REGULATES | Parathyroid Hormone Secretion |
| Parathyroid Hormone Secretion | POSITIVELY CORRELATED WITH | Calcifediol |
| Calcifediol | HAS ACTIVE INGREDIENT | Calcitriol |
| Calcitriol | POSITIVELY REGULATES | Bone Resorption |
| Bone Resorption | CONTRIBUTES TO | Reduced Bone Mineral Density |
| Reduced Bone Mineral Density | MANIFESTATION OF | Osteoporosis |
Reference: