Path ID: DB09357_MESH_D012871_1

Concepts
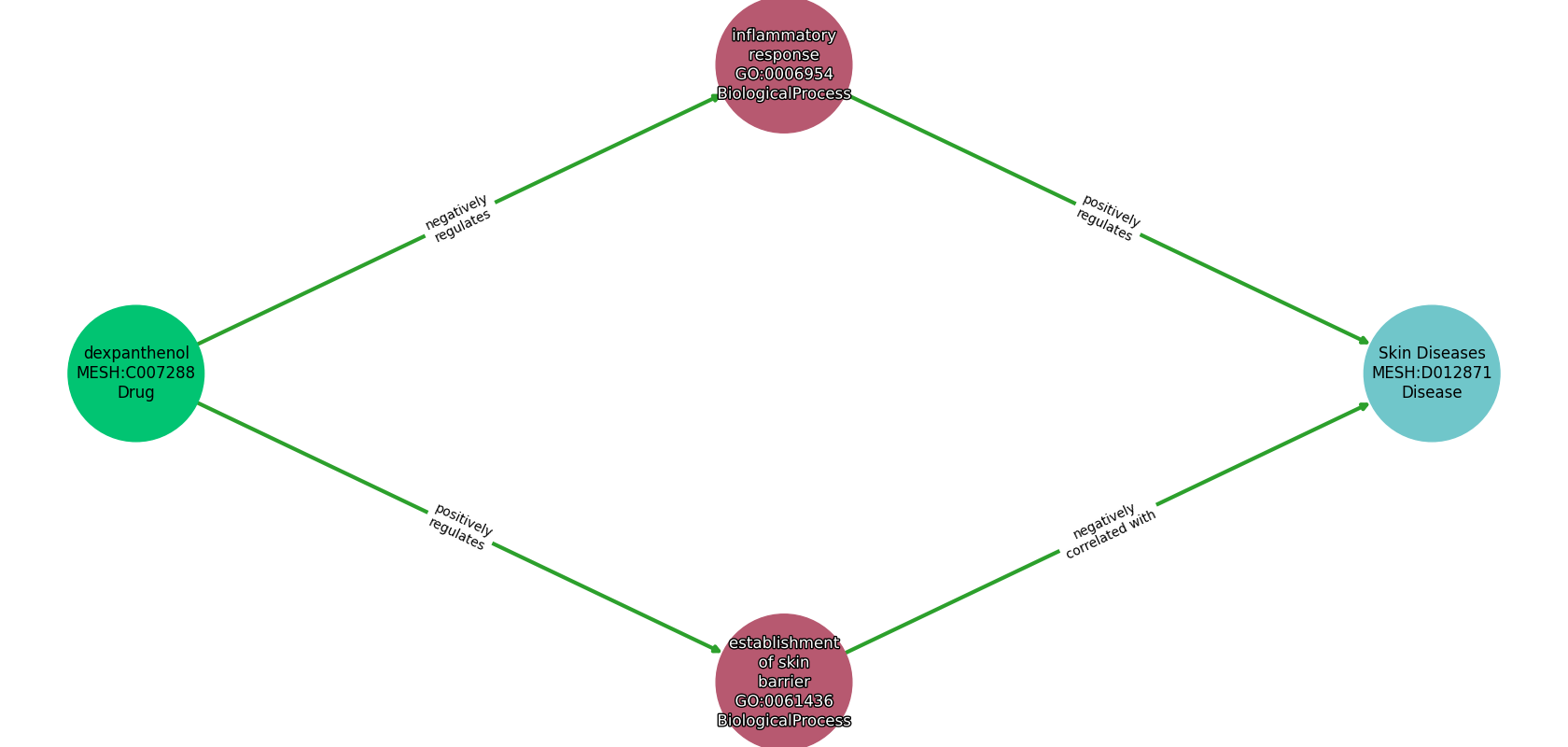
| Identifier | Name | Type |
|---|---|---|
| MESH:C007288 | dexpanthenol | Drug |
| GO:0006954 | inflammatory response | BiologicalProcess |
| GO:0061436 | establishment of skin barrier | BiologicalProcess |
| MESH:D012871 | Skin Diseases | Disease |
Relationships
NOTE: predicates are annotated in Biolink Model (v1.3.0)
| Subject | Predicate | Object |
|---|---|---|
| Dexpanthenol | NEGATIVELY REGULATES | Inflammatory Response |
| Dexpanthenol | POSITIVELY REGULATES | Establishment Of Skin Barrier |
| Inflammatory Response | POSITIVELY REGULATES | Skin Diseases |
| Establishment Of Skin Barrier | NEGATIVELY CORRELATED WITH | Skin Diseases |
Reference: