Path ID: DB09321_MESH_D011349_1

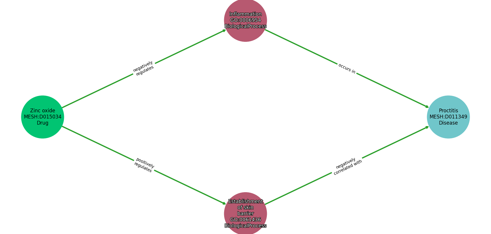
Concepts
| Identifier | Name | Type |
|---|---|---|
| MESH:D015034 | Zinc oxide | Drug |
| GO:0006954 | Inflammation | BiologicalProcess |
| GO:0061436 | Establishment of skin barrier | BiologicalProcess |
| MESH:D011349 | Proctitis | Disease |
Relationships
NOTE: predicates are annotated in Biolink Model (v1.3.0)
| Subject | Predicate | Object |
|---|---|---|
| Zinc Oxide | NEGATIVELY REGULATES | Inflammation |
| Zinc Oxide | POSITIVELY REGULATES | Establishment Of Skin Barrier |
| Establishment Of Skin Barrier | NEGATIVELY CORRELATED WITH | Proctitis |
| Inflammation | OCCURS IN | Proctitis |
Reference: