Path ID: DB09279_MESH_D006973_1

Concepts
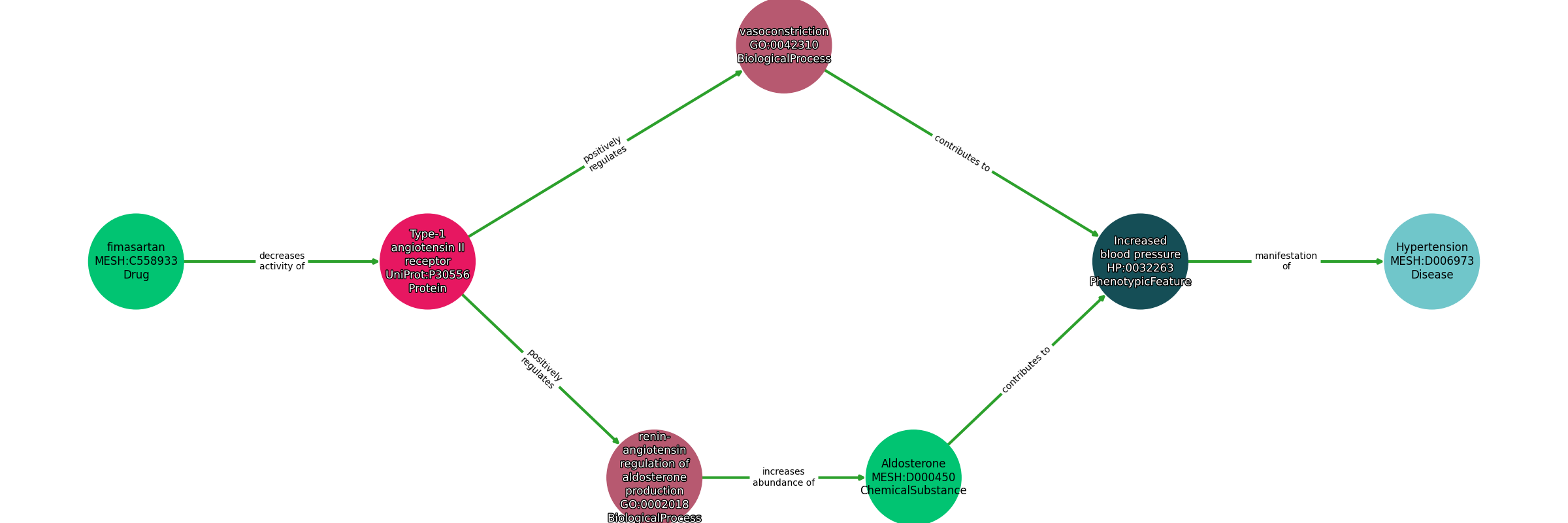
| Identifier | Name | Type |
|---|---|---|
| MESH:C558933 | fimasartan | Drug |
| UniProt:P30556 | Type-1 angiotensin II receptor | Protein |
| GO:0042310 | vasoconstriction | BiologicalProcess |
| GO:0002018 | renin-angiotensin regulation of aldosterone production | BiologicalProcess |
| MESH:D000450 | Aldosterone | ChemicalSubstance |
| HP:0032263 | Increased blood pressure | PhenotypicFeature |
| MESH:D006973 | Hypertension | Disease |
Relationships
NOTE: predicates are annotated in Biolink Model (v1.3.0)
| Subject | Predicate | Object |
|---|---|---|
| Fimasartan | DECREASES ACTIVITY OF | Type-1 Angiotensin Ii Receptor |
| Type-1 Angiotensin Ii Receptor | POSITIVELY REGULATES | Vasoconstriction |
| Type-1 Angiotensin Ii Receptor | POSITIVELY REGULATES | Renin-Angiotensin Regulation Of Aldosterone Production |
| Vasoconstriction | CONTRIBUTES TO | Increased Blood Pressure |
| Renin-Angiotensin Regulation Of Aldosterone Production | INCREASES ABUNDANCE OF | Aldosterone |
| Aldosterone | CONTRIBUTES TO | Increased Blood Pressure |
| Increased Blood Pressure | MANIFESTATION OF | Hypertension |
Comment: Fimasartan is currently under clinical trial phase III.
Reference: