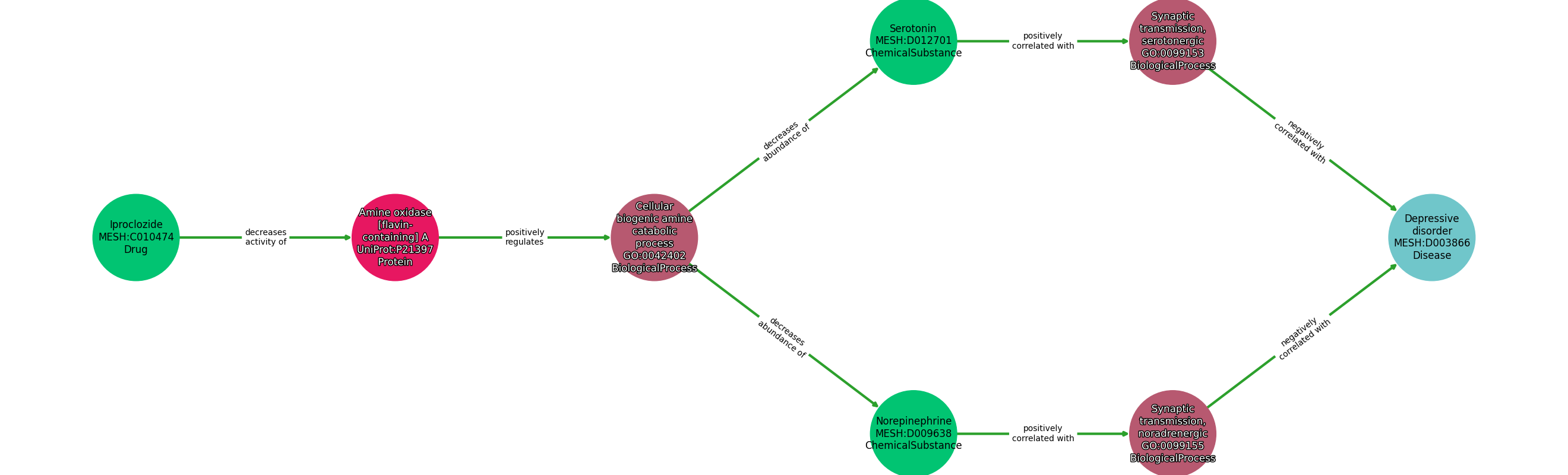
Path ID: DB09247_MESH_D003866_1

Concepts
| Identifier | Name | Type |
|---|---|---|
| MESH:C010474 | Iproclozide | Drug |
| UniProt:P21397 | Amine oxidase [flavin-containing] A | Protein |
| GO:0042402 | Cellular biogenic amine catabolic process | BiologicalProcess |
| MESH:D009638 | Norepinephrine | ChemicalSubstance |
| MESH:D012701 | Serotonin | ChemicalSubstance |
| GO:0099153 | Synaptic transmission, serotonergic | BiologicalProcess |
| GO:0099155 | Synaptic transmission, noradrenergic | BiologicalProcess |
| MESH:D003866 | Depressive disorder | Disease |
Relationships
NOTE: predicates are annotated in Biolink Model (v1.3.0)
| Subject | Predicate | Object |
|---|---|---|
| Iproclozide | DECREASES ACTIVITY OF | Amine Oxidase [Flavin-Containing] A |
| Amine Oxidase [Flavin-Containing] A | POSITIVELY REGULATES | Cellular Biogenic Amine Catabolic Process |
| Cellular Biogenic Amine Catabolic Process | DECREASES ABUNDANCE OF | Serotonin |
| Cellular Biogenic Amine Catabolic Process | DECREASES ABUNDANCE OF | Norepinephrine |
| Serotonin | POSITIVELY CORRELATED WITH | Synaptic Transmission, Serotonergic |
| Norepinephrine | POSITIVELY CORRELATED WITH | Synaptic Transmission, Noradrenergic |
| Synaptic Transmission, Serotonergic | NEGATIVELY CORRELATED WITH | Depressive Disorder |
| Synaptic Transmission, Noradrenergic | NEGATIVELY CORRELATED WITH | Depressive Disorder |
Comment: Withdrawn
Reference: