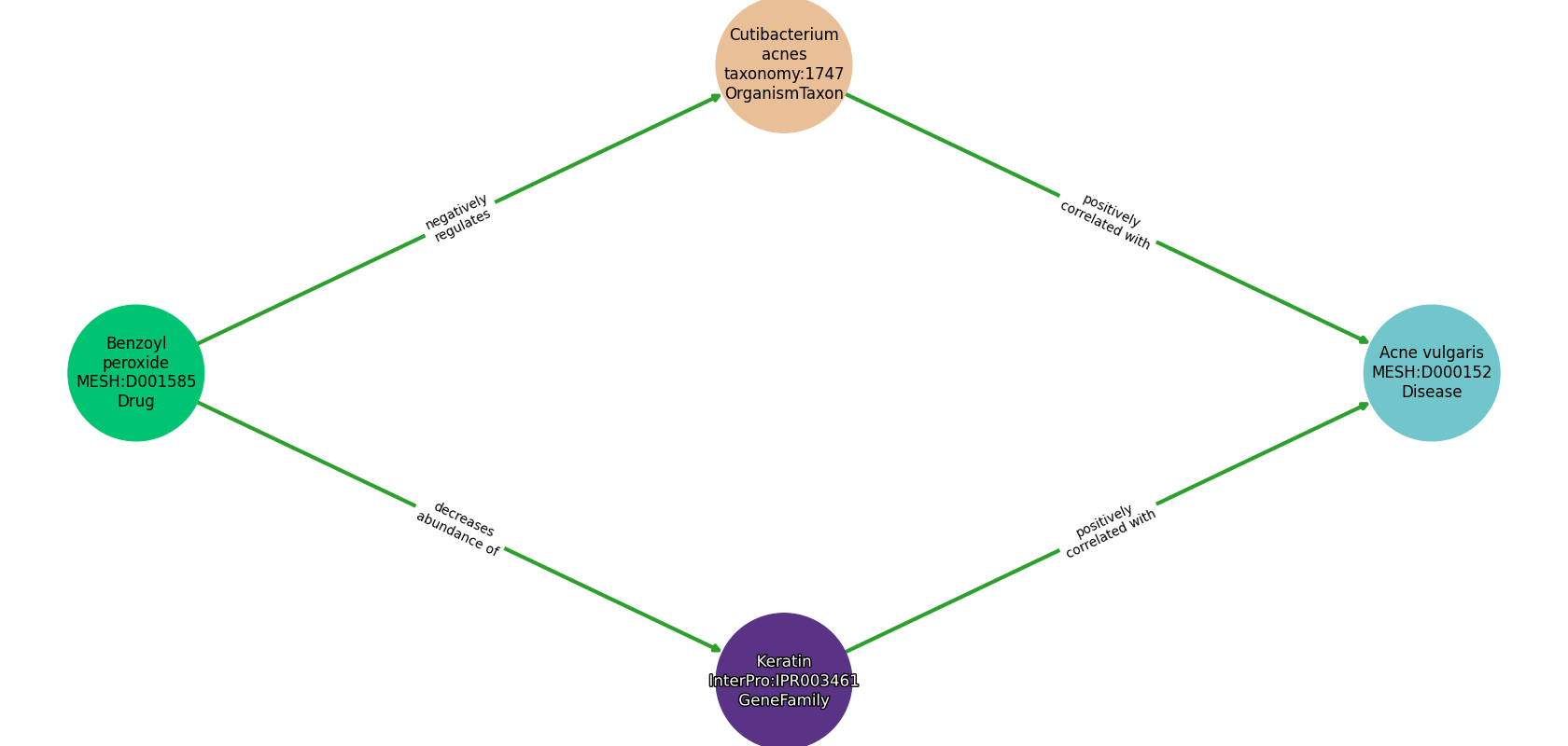
Path ID: DB09096_MESH_D000152_1

Concepts
| Identifier | Name | Type |
|---|---|---|
| MESH:D001585 | Benzoyl peroxide | Drug |
| taxonomy:1747 | Cutibacterium acnes | OrganismTaxon |
| InterPro:IPR003461 | Keratin | GeneFamily |
| MESH:D000152 | Acne vulgaris | Disease |
Relationships
NOTE: predicates are annotated in Biolink Model (v1.3.0)
| Subject | Predicate | Object |
|---|---|---|
| Benzoyl Peroxide | NEGATIVELY REGULATES | Cutibacterium Acnes |
| Benzoyl Peroxide | DECREASES ABUNDANCE OF | Keratin |
| Cutibacterium Acnes | POSITIVELY CORRELATED WITH | Acne Vulgaris |
| Keratin | POSITIVELY CORRELATED WITH | Acne Vulgaris |
Reference: