Path ID: DB09087_MESH_D010437_1

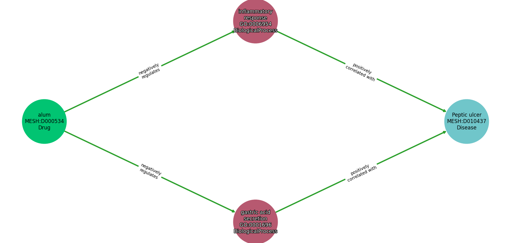
Concepts
| Identifier | Name | Type |
|---|---|---|
| MESH:D000534 | alum | Drug |
| GO:0001696 | gastric acid secretion | BiologicalProcess |
| GO:0006954 | inflammatory response | BiologicalProcess |
| MESH:D010437 | Peptic ulcer | Disease |
Relationships
NOTE: predicates are annotated in Biolink Model (v1.3.0)
| Subject | Predicate | Object |
|---|---|---|
| Alum | NEGATIVELY REGULATES | Inflammatory Response |
| Alum | NEGATIVELY REGULATES | Gastric Acid Secretion |
| Inflammatory Response | POSITIVELY CORRELATED WITH | Peptic Ulcer |
| Gastric Acid Secretion | POSITIVELY CORRELATED WITH | Peptic Ulcer |
Reference: