Path ID: DB09053_MESH_D015451_1

Concepts
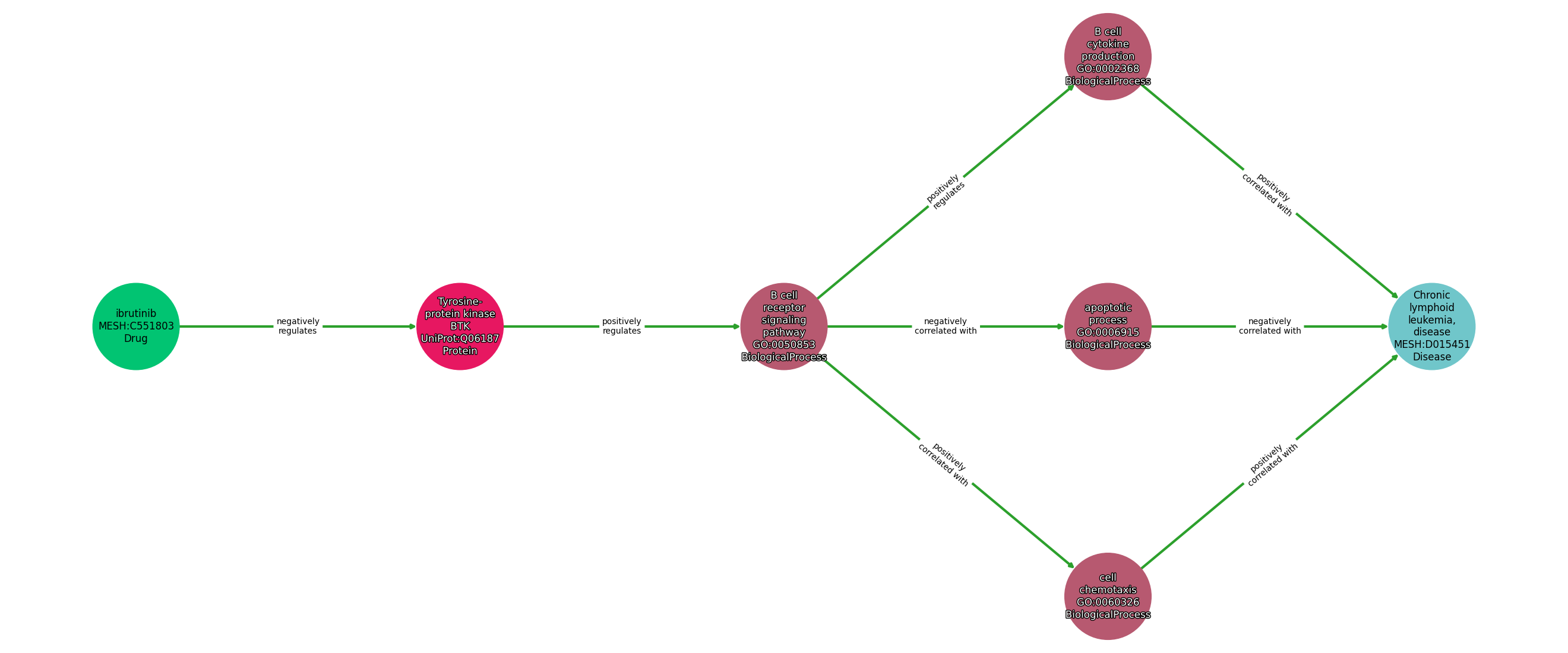
| Identifier | Name | Type |
|---|---|---|
| MESH:C551803 | ibrutinib | Drug |
| UniProt:Q06187 | Tyrosine-protein kinase BTK | Protein |
| GO:0050853 | B cell receptor signaling pathway | BiologicalProcess |
| GO:0002368 | B cell cytokine production | BiologicalProcess |
| GO:0060326 | cell chemotaxis | BiologicalProcess |
| GO:0006915 | apoptotic process | BiologicalProcess |
| MESH:D015451 | Chronic lymphoid leukemia, disease | Disease |
Relationships
NOTE: predicates are annotated in Biolink Model (v1.3.0)
| Subject | Predicate | Object |
|---|---|---|
| Ibrutinib | NEGATIVELY REGULATES | Tyrosine-Protein Kinase Btk |
| Tyrosine-Protein Kinase Btk | POSITIVELY REGULATES | B Cell Receptor Signaling Pathway |
| B Cell Receptor Signaling Pathway | POSITIVELY REGULATES | B Cell Cytokine Production |
| B Cell Receptor Signaling Pathway | NEGATIVELY CORRELATED WITH | Apoptotic Process |
| B Cell Receptor Signaling Pathway | POSITIVELY CORRELATED WITH | Cell Chemotaxis |
| Cell Chemotaxis | POSITIVELY CORRELATED WITH | Chronic Lymphoid Leukemia, Disease |
| B Cell Cytokine Production | POSITIVELY CORRELATED WITH | Chronic Lymphoid Leukemia, Disease |
| Apoptotic Process | NEGATIVELY CORRELATED WITH | Chronic Lymphoid Leukemia, Disease |
Reference: