Path ID: DB09026_MESH_D006973_1

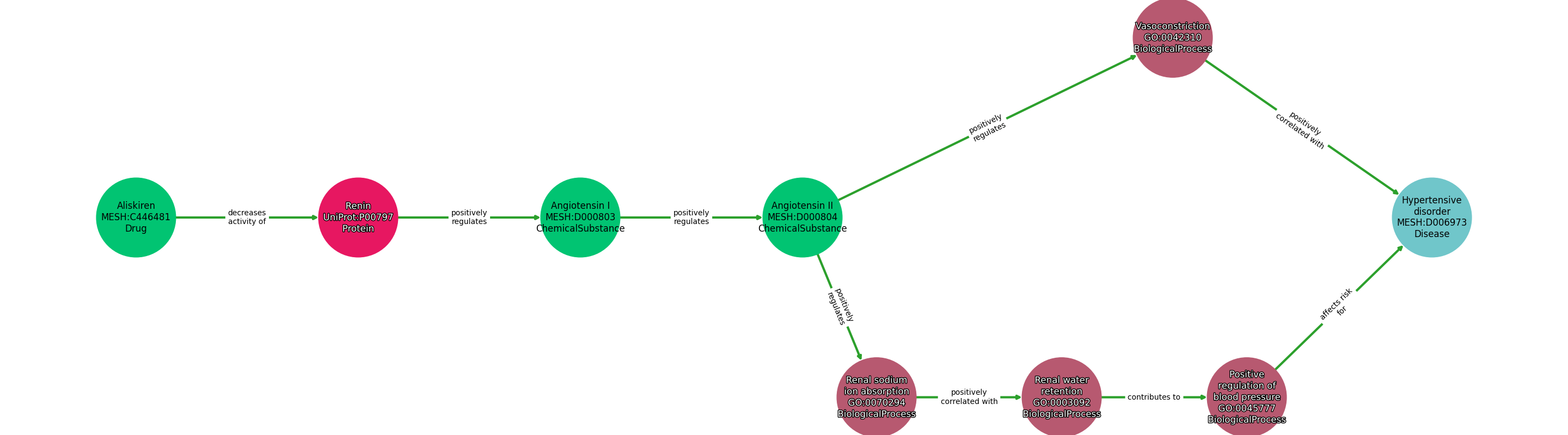
Concepts
| Identifier | Name | Type |
|---|---|---|
| MESH:C446481 | Aliskiren | Drug |
| UniProt:P00797 | Renin | Protein |
| MESH:D000803 | Angiotensin I | ChemicalSubstance |
| MESH:D000804 | Angiotensin II | ChemicalSubstance |
| GO:0042310 | Vasoconstriction | BiologicalProcess |
| GO:0070294 | Renal sodium ion absorption | BiologicalProcess |
| GO:0003092 | Renal water retention | BiologicalProcess |
| GO:0045777 | Positive regulation of blood pressure | BiologicalProcess |
| MESH:D006973 | Hypertensive disorder | Disease |
Relationships
NOTE: predicates are annotated in Biolink Model (v1.3.0)
| Subject | Predicate | Object |
|---|---|---|
| Aliskiren | DECREASES ACTIVITY OF | Renin |
| Renin | POSITIVELY REGULATES | Angiotensin I |
| Angiotensin I | POSITIVELY REGULATES | Angiotensin Ii |
| Angiotensin Ii | POSITIVELY REGULATES | Vasoconstriction |
| Vasoconstriction | POSITIVELY CORRELATED WITH | Hypertensive Disorder |
| Angiotensin Ii | POSITIVELY REGULATES | Renal Sodium Ion Absorption |
| Renal Sodium Ion Absorption | POSITIVELY CORRELATED WITH | Renal Water Retention |
| Renal Water Retention | CONTRIBUTES TO | Positive Regulation Of Blood Pressure |
| Positive Regulation Of Blood Pressure | AFFECTS RISK FOR | Hypertensive Disorder |
Reference: