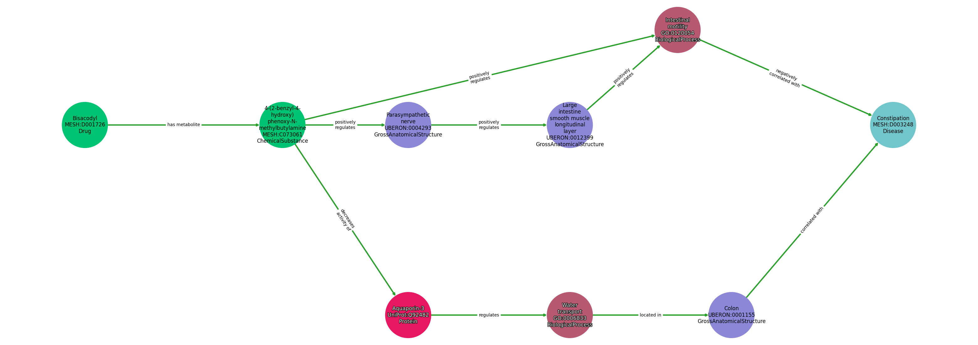
Path ID: DB09020_MESH_D003248_1

Concepts
| Identifier | Name | Type |
|---|---|---|
| MESH:D001726 | Bisacodyl | Drug |
| MESH:C073061 | 4-(2-benzyl-4-hydroxy)phenoxy-N-methylbutylamine | ChemicalSubstance |
| GO:0120054 | Intestinal motility | BiologicalProcess |
| UBERON:0004293 | Parasympathetic nerve | GrossAnatomicalStructure |
| UBERON:0012399 | Large intestine smooth muscle longitudinal layer | GrossAnatomicalStructure |
| UBERON:0001155 | Colon | GrossAnatomicalStructure |
| GO:0006833 | Water transport | BiologicalProcess |
| UniProt:Q92482 | Aquaporin-3 | Protein |
| MESH:D003248 | Constipation | Disease |
Relationships
NOTE: predicates are annotated in Biolink Model (v1.3.0)
| Subject | Predicate | Object |
|---|---|---|
| Bisacodyl | HAS METABOLITE | 4-(2-Benzyl-4-Hydroxy)Phenoxy-N-Methylbutylamine |
| 4-(2-Benzyl-4-Hydroxy)Phenoxy-N-Methylbutylamine | POSITIVELY REGULATES | Intestinal Motility |
| Intestinal Motility | NEGATIVELY CORRELATED WITH | Constipation |
| 4-(2-Benzyl-4-Hydroxy)Phenoxy-N-Methylbutylamine | POSITIVELY REGULATES | Parasympathetic Nerve |
| Parasympathetic Nerve | POSITIVELY REGULATES | Large Intestine Smooth Muscle Longitudinal Layer |
| Large Intestine Smooth Muscle Longitudinal Layer | POSITIVELY REGULATES | Intestinal Motility |
| 4-(2-Benzyl-4-Hydroxy)Phenoxy-N-Methylbutylamine | DECREASES ACTIVITY OF | Aquaporin-3 |
| Aquaporin-3 | REGULATES | Water Transport |
| Water Transport | LOCATED IN | Colon |
| Colon | CORRELATED WITH | Constipation |
Comment: Bisacodyl is deacetylated to the active bis-(p-hydroxyphenyl)-pyridyl-2-methane (BHPM) by an intestinal deacetylase.
Reference: