Path ID: DB08949_MESH_D052456_1

Concepts
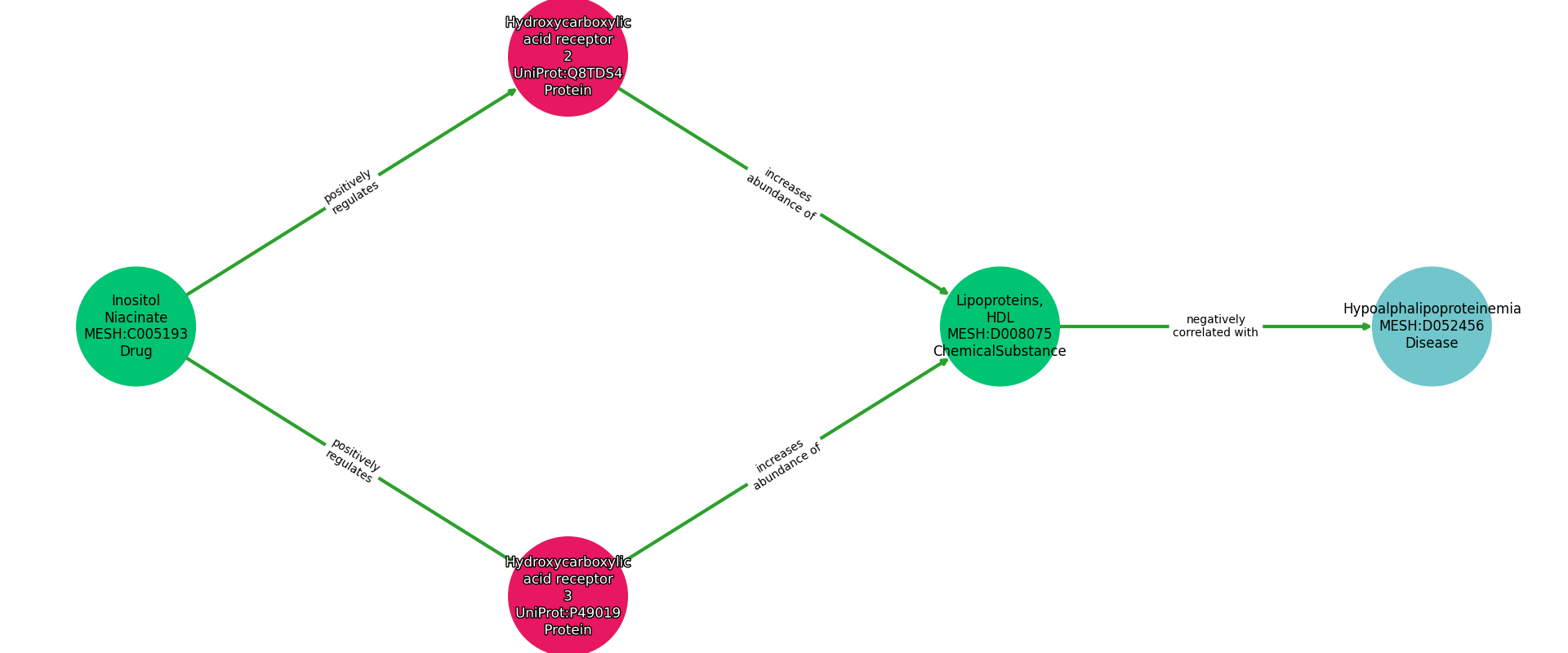
| Identifier | Name | Type |
|---|---|---|
| MESH:C005193 | Inositol Niacinate | Drug |
| UniProt:P49019 | Hydroxycarboxylic acid receptor 3 | Protein |
| UniProt:Q8TDS4 | Hydroxycarboxylic acid receptor 2 | Protein |
| MESH:D008075 | Lipoproteins, HDL | ChemicalSubstance |
| MESH:D052456 | Hypoalphalipoproteinemia | Disease |
Relationships
NOTE: predicates are annotated in Biolink Model (v1.3.0)
| Subject | Predicate | Object |
|---|---|---|
| Inositol Niacinate | POSITIVELY REGULATES | Hydroxycarboxylic Acid Receptor 2 |
| Inositol Niacinate | POSITIVELY REGULATES | Hydroxycarboxylic Acid Receptor 3 |
| Hydroxycarboxylic Acid Receptor 2 | INCREASES ABUNDANCE OF | Lipoproteins, Hdl |
| Hydroxycarboxylic Acid Receptor 3 | INCREASES ABUNDANCE OF | Lipoproteins, Hdl |
| Lipoproteins, Hdl | NEGATIVELY CORRELATED WITH | Hypoalphalipoproteinemia |
Comment: Other commonly used names for this drug are inositol nicotinate (CHEBI:50134), myo-inositol hexanicotinate (CHEBI:31699) and inositol hexanicotinate (CHEBI:33064)(https://en.wikipedia.org/wiki/Inositol_nicotinate). This drug is made of niacin (vitamin B3, MESH:D009525) and inositol (MESH:D007294. Note the original drug to curate for this disease was inositol but there is no evidence for it to be used as treatment unless it’s bound to nicotinic acid to form inositol hexanicotinate).
Reference: