Path ID: DB08896_MESH_D046152_1

Concepts
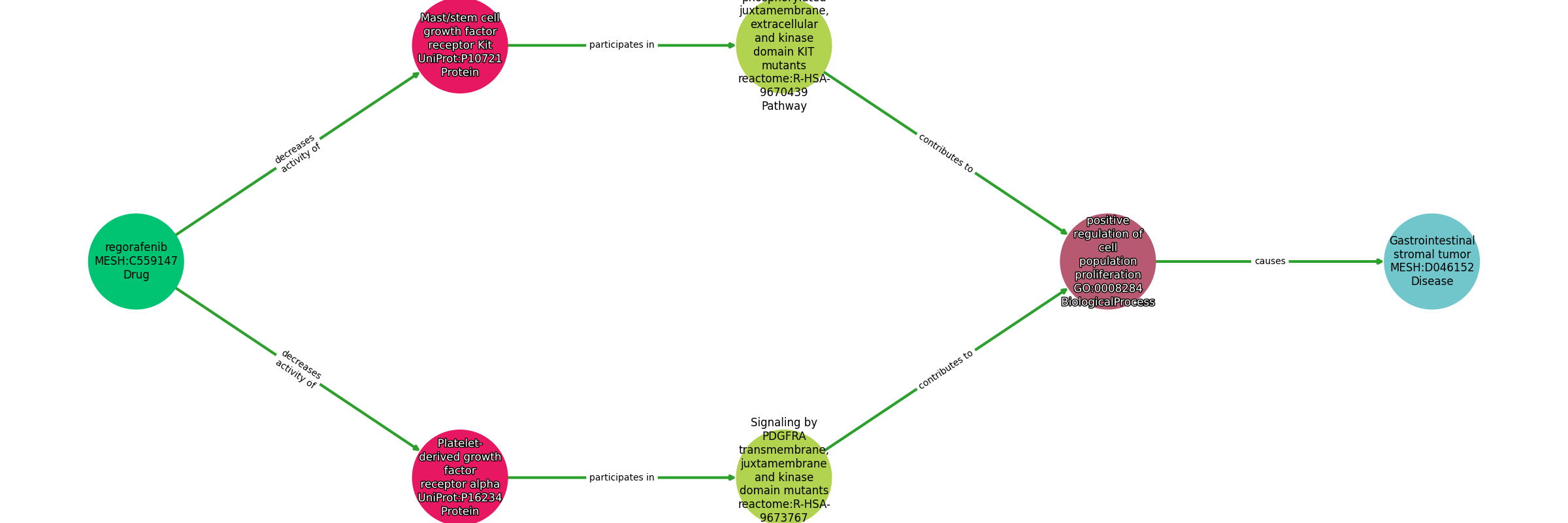
| Identifier | Name | Type |
|---|---|---|
| MESH:C559147 | regorafenib | Drug |
| UniProt:P10721 | Mast/stem cell growth factor receptor Kit | Protein |
| UniProt:P16234 | Platelet-derived growth factor receptor alpha | Protein |
| reactome:R-HSA-9670439 | Signaling by phosphorylated juxtamembrane, extracellular and kinase domain KIT mutants | Pathway |
| reactome:R-HSA-9673767 | Signaling by PDGFRA transmembrane, juxtamembrane and kinase domain mutants | Pathway |
| GO:0008284 | positive regulation of cell population proliferation | BiologicalProcess |
| MESH:D046152 | Gastrointestinal stromal tumor | Disease |
Relationships
NOTE: predicates are annotated in Biolink Model (v1.3.0)
| Subject | Predicate | Object |
|---|---|---|
| Regorafenib | DECREASES ACTIVITY OF | Mast/Stem Cell Growth Factor Receptor Kit |
| Regorafenib | DECREASES ACTIVITY OF | Platelet-Derived Growth Factor Receptor Alpha |
| Mast/Stem Cell Growth Factor Receptor Kit | PARTICIPATES IN | Signaling By Phosphorylated Juxtamembrane, Extracellular And Kinase Domain Kit Mutants |
| Platelet-Derived Growth Factor Receptor Alpha | PARTICIPATES IN | Signaling By Pdgfra Transmembrane, Juxtamembrane And Kinase Domain Mutants |
| Signaling By Phosphorylated Juxtamembrane, Extracellular And Kinase Domain Kit Mutants | CONTRIBUTES TO | Positive Regulation Of Cell Population Proliferation |
| Signaling By Pdgfra Transmembrane, Juxtamembrane And Kinase Domain Mutants | CONTRIBUTES TO | Positive Regulation Of Cell Population Proliferation |
| Positive Regulation Of Cell Population Proliferation | CAUSES | Gastrointestinal Stromal Tumor |
Reference: