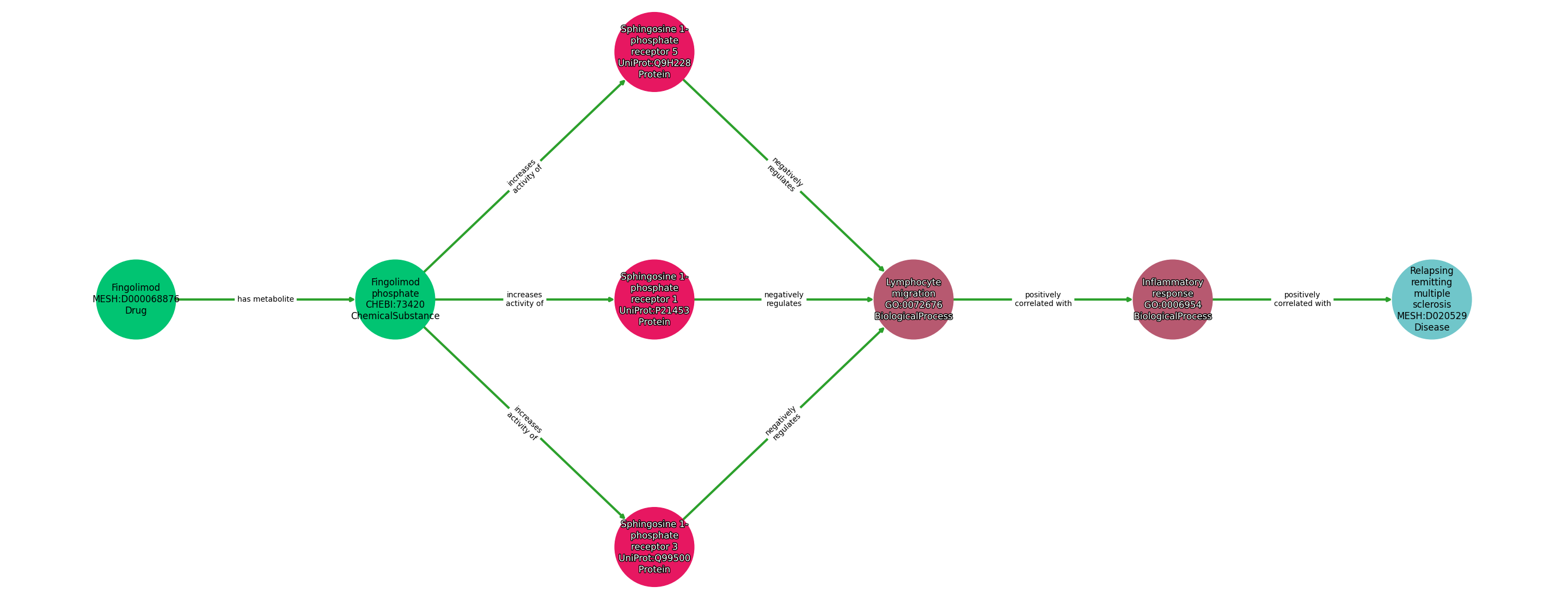
Path ID: DB08868_MESH_D020529_1

Concepts
| Identifier | Name | Type |
|---|---|---|
| MESH:D000068876 | Fingolimod | Drug |
| CHEBI:73420 | Fingolimod phosphate | ChemicalSubstance |
| UniProt:Q99500 | Sphingosine 1-phosphate receptor 3 | Protein |
| UniProt:Q9H228 | Sphingosine 1-phosphate receptor 5 | Protein |
| UniProt:P21453 | Sphingosine 1-phosphate receptor 1 | Protein |
| GO:0072676 | Lymphocyte migration | BiologicalProcess |
| GO:0006954 | Inflammatory response | BiologicalProcess |
| MESH:D020529 | Relapsing remitting multiple sclerosis | Disease |
Relationships
NOTE: predicates are annotated in Biolink Model (v1.3.0)
| Subject | Predicate | Object |
|---|---|---|
| Fingolimod | HAS METABOLITE | Fingolimod Phosphate |
| Fingolimod Phosphate | INCREASES ACTIVITY OF | Sphingosine 1-Phosphate Receptor 5 |
| Fingolimod Phosphate | INCREASES ACTIVITY OF | Sphingosine 1-Phosphate Receptor 1 |
| Fingolimod Phosphate | INCREASES ACTIVITY OF | Sphingosine 1-Phosphate Receptor 3 |
| Sphingosine 1-Phosphate Receptor 3 | NEGATIVELY REGULATES | Lymphocyte Migration |
| Sphingosine 1-Phosphate Receptor 5 | NEGATIVELY REGULATES | Lymphocyte Migration |
| Sphingosine 1-Phosphate Receptor 1 | NEGATIVELY REGULATES | Lymphocyte Migration |
| Lymphocyte Migration | POSITIVELY CORRELATED WITH | Inflammatory Response |
| Inflammatory Response | POSITIVELY CORRELATED WITH | Relapsing Remitting Multiple Sclerosis |
Comment: Sphingosine kinase metabolizes fingolimod to an active metabolite, fingolimod phosphate.
Reference: