Path ID: DB08797_MESH_D005334_1

Concepts
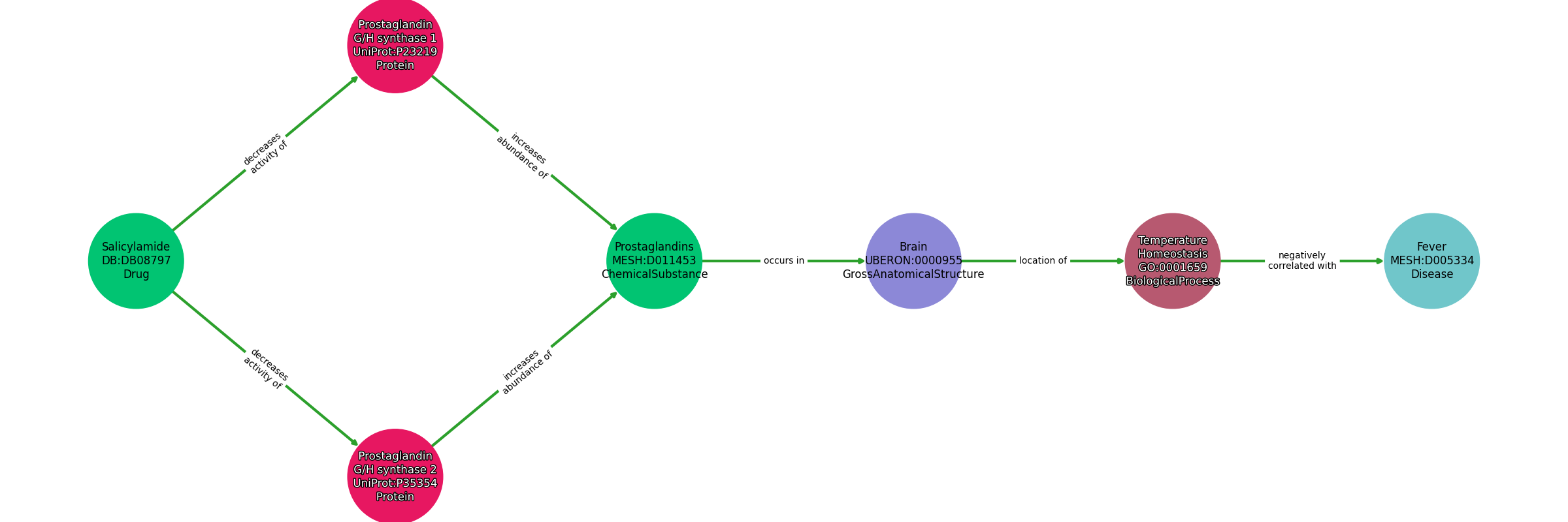
| Identifier | Name | Type |
|---|---|---|
| DB:DB08797 | Salicylamide | Drug |
| UniProt:P23219 | Prostaglandin G/H synthase 1 | Protein |
| UniProt:P35354 | Prostaglandin G/H synthase 2 | Protein |
| MESH:D011453 | Prostaglandins | ChemicalSubstance |
| UBERON:0000955 | Brain | GrossAnatomicalStructure |
| GO:0001659 | Temperature Homeostasis | BiologicalProcess |
| MESH:D005334 | Fever | Disease |
Relationships
NOTE: predicates are annotated in Biolink Model (v1.3.0)
| Subject | Predicate | Object |
|---|---|---|
| Salicylamide | DECREASES ACTIVITY OF | Prostaglandin G/H Synthase 1 |
| Salicylamide | DECREASES ACTIVITY OF | Prostaglandin G/H Synthase 2 |
| Prostaglandin G/H Synthase 1 | INCREASES ABUNDANCE OF | Prostaglandins |
| Prostaglandin G/H Synthase 2 | INCREASES ABUNDANCE OF | Prostaglandins |
| Prostaglandins | OCCURS IN | Brain |
| Brain | LOCATION OF | Temperature Homeostasis |
| Temperature Homeostasis | NEGATIVELY CORRELATED WITH | Fever |
Comment: Salicylamide belongs to a group of drugs called Non-Steroidal Anti-Inflammatory Drug (NSAIDs) https://link.springer.com/referenceworkentry/10.1007%2F978-3-540-29805-2_2823
Reference: