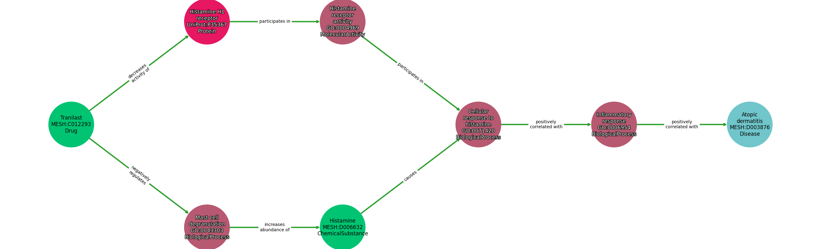
Path ID: DB07615_MESH_D003876_1

Concepts
| Identifier | Name | Type |
|---|---|---|
| MESH:C012293 | Tranilast | Drug |
| UniProt:P35367 | Histamine H1 receptor | Protein |
| GO:0004969 | Histamine receptor activity | MolecularActivity |
| MESH:D006632 | Histamine | ChemicalSubstance |
| GO:0071420 | Cellular response to histamine | BiologicalProcess |
| GO:0006954 | Inflammatory response | BiologicalProcess |
| GO:0043303 | Mast cell degranulation | BiologicalProcess |
| MESH:D003876 | Atopic dermatitis | Disease |
Relationships
NOTE: predicates are annotated in Biolink Model (v1.3.0)
| Subject | Predicate | Object |
|---|---|---|
| Tranilast | DECREASES ACTIVITY OF | Histamine H1 Receptor |
| Tranilast | NEGATIVELY REGULATES | Mast Cell Degranulation |
| Mast Cell Degranulation | INCREASES ABUNDANCE OF | Histamine |
| Histamine | CAUSES | Cellular Response To Histamine |
| Histamine H1 Receptor | PARTICIPATES IN | Histamine Receptor Activity |
| Histamine Receptor Activity | PARTICIPATES IN | Cellular Response To Histamine |
| Cellular Response To Histamine | POSITIVELY CORRELATED WITH | Inflammatory Response |
| Inflammatory Response | POSITIVELY CORRELATED WITH | Atopic Dermatitis |
Reference: