Path ID: DB06823_MESH_D003555_1

Concepts
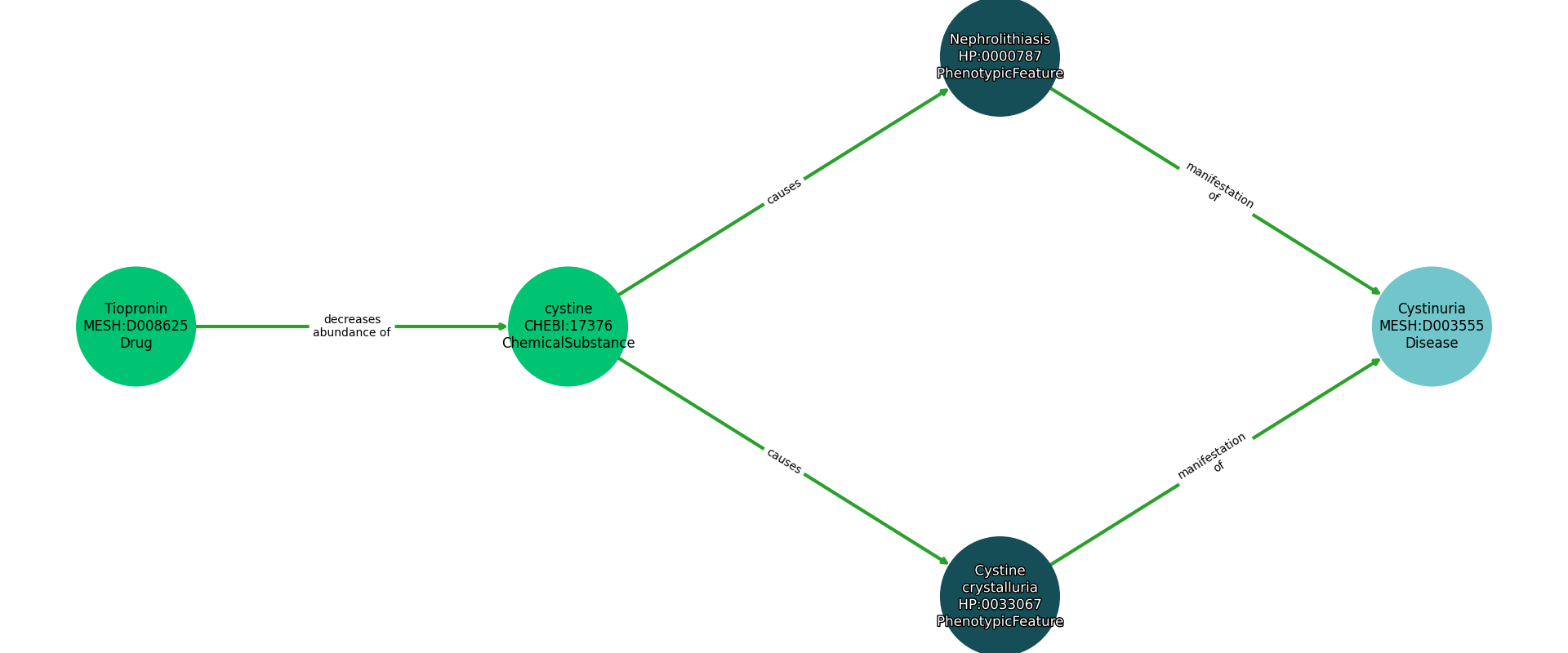
| Identifier | Name | Type |
|---|---|---|
| MESH:D008625 | Tiopronin | Drug |
| CHEBI:17376 | cystine | ChemicalSubstance |
| HP:0033067 | Cystine crystalluria | PhenotypicFeature |
| HP:0000787 | Nephrolithiasis | PhenotypicFeature |
| MESH:D003555 | Cystinuria | Disease |
Relationships
NOTE: predicates are annotated in Biolink Model (v1.3.0)
| Subject | Predicate | Object |
|---|---|---|
| Tiopronin | DECREASES ABUNDANCE OF | Cystine |
| Cystine | CAUSES | Nephrolithiasis |
| Cystine | CAUSES | Cystine Crystalluria |
| Nephrolithiasis | MANIFESTATION OF | Cystinuria |
| Cystine Crystalluria | MANIFESTATION OF | Cystinuria |
Comment: Tiopronin is a cystine depleting agent (MESH:D065104).
Reference: