Path ID: DB06715_MESH_D065631_1

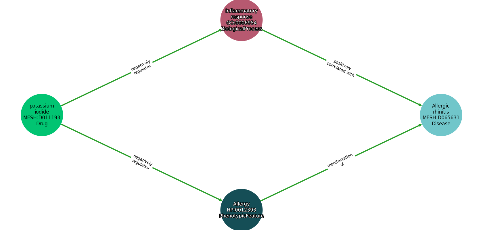
Concepts
| Identifier | Name | Type |
|---|---|---|
| MESH:D011193 | potassium iodide | Drug |
| GO:0006954 | inflammatory response | BiologicalProcess |
| HP:0012393 | Allergy | PhenotypicFeature |
| MESH:D065631 | Allergic rhinitis | Disease |
Relationships
NOTE: predicates are annotated in Biolink Model (v1.3.0)
| Subject | Predicate | Object |
|---|---|---|
| Potassium Iodide | NEGATIVELY REGULATES | Inflammatory Response |
| Potassium Iodide | NEGATIVELY REGULATES | Allergy |
| Inflammatory Response | POSITIVELY CORRELATED WITH | Allergic Rhinitis |
| Allergy | MANIFESTATION OF | Allergic Rhinitis |
Reference: