Path ID: DB06715_MESH_D003139_1

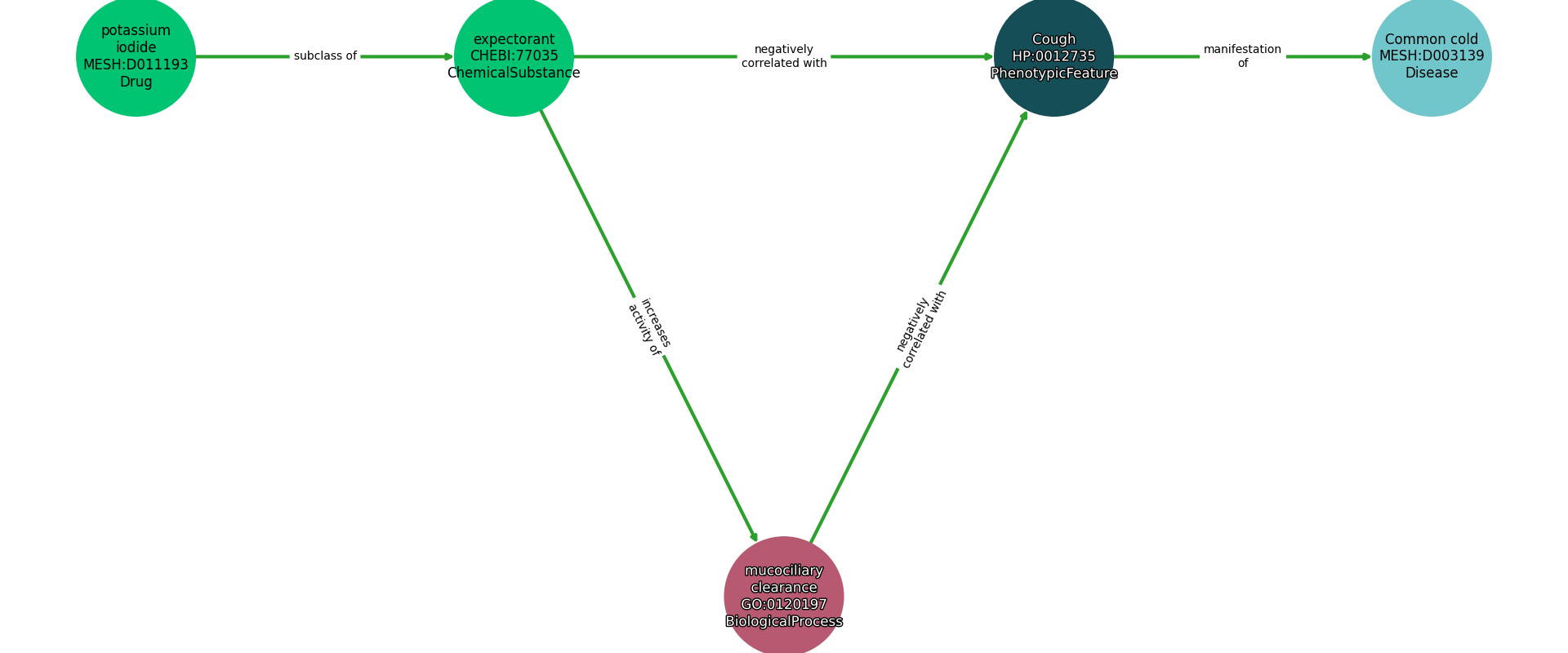
Concepts
| Identifier | Name | Type |
|---|---|---|
| MESH:D011193 | potassium iodide | Drug |
| CHEBI:77035 | expectorant | ChemicalSubstance |
| GO:0120197 | mucociliary clearance | BiologicalProcess |
| HP:0012735 | Cough | PhenotypicFeature |
| MESH:D003139 | Common cold | Disease |
Relationships
NOTE: predicates are annotated in Biolink Model (v1.3.0)
| Subject | Predicate | Object |
|---|---|---|
| Potassium Iodide | SUBCLASS OF | Expectorant |
| Expectorant | NEGATIVELY CORRELATED WITH | Cough |
| Expectorant | INCREASES ACTIVITY OF | Mucociliary Clearance |
| Mucociliary Clearance | NEGATIVELY CORRELATED WITH | Cough |
| Cough | MANIFESTATION OF | Common Cold |
Reference: