Path ID: DB06637_MESH_D009103_1

Concepts
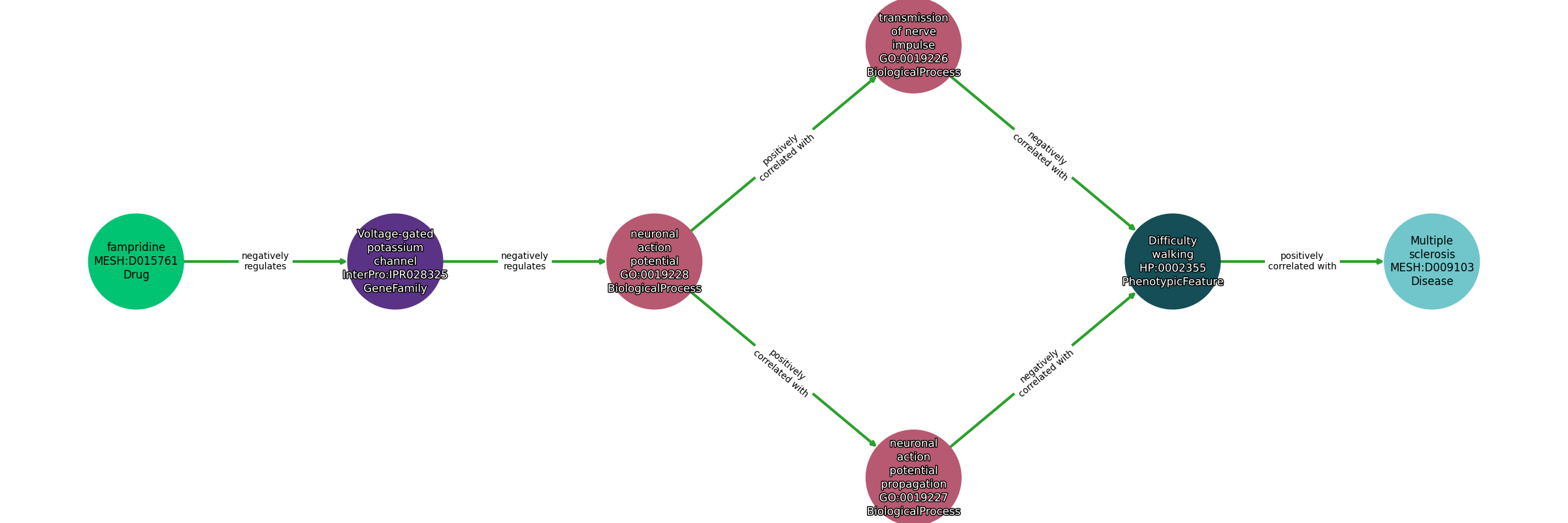
| Identifier | Name | Type |
|---|---|---|
| MESH:D015761 | fampridine | Drug |
| InterPro:IPR028325 | Voltage-gated potassium channel | GeneFamily |
| GO:0019228 | neuronal action potential | BiologicalProcess |
| GO:0019227 | neuronal action potential propagation | BiologicalProcess |
| GO:0019226 | transmission of nerve impulse | BiologicalProcess |
| HP:0002355 | Difficulty walking | PhenotypicFeature |
| MESH:D009103 | Multiple sclerosis | Disease |
Relationships
NOTE: predicates are annotated in Biolink Model (v1.3.0)
| Subject | Predicate | Object |
|---|---|---|
| Fampridine | NEGATIVELY REGULATES | Voltage-Gated Potassium Channel |
| Voltage-Gated Potassium Channel | NEGATIVELY REGULATES | Neuronal Action Potential |
| Neuronal Action Potential | POSITIVELY CORRELATED WITH | Transmission Of Nerve Impulse |
| Neuronal Action Potential | POSITIVELY CORRELATED WITH | Neuronal Action Potential Propagation |
| Neuronal Action Potential Propagation | NEGATIVELY CORRELATED WITH | Difficulty Walking |
| Transmission Of Nerve Impulse | NEGATIVELY CORRELATED WITH | Difficulty Walking |
| Difficulty Walking | POSITIVELY CORRELATED WITH | Multiple Sclerosis |
Reference: