Path ID: DB06636_MESH_D001228_1

Concepts
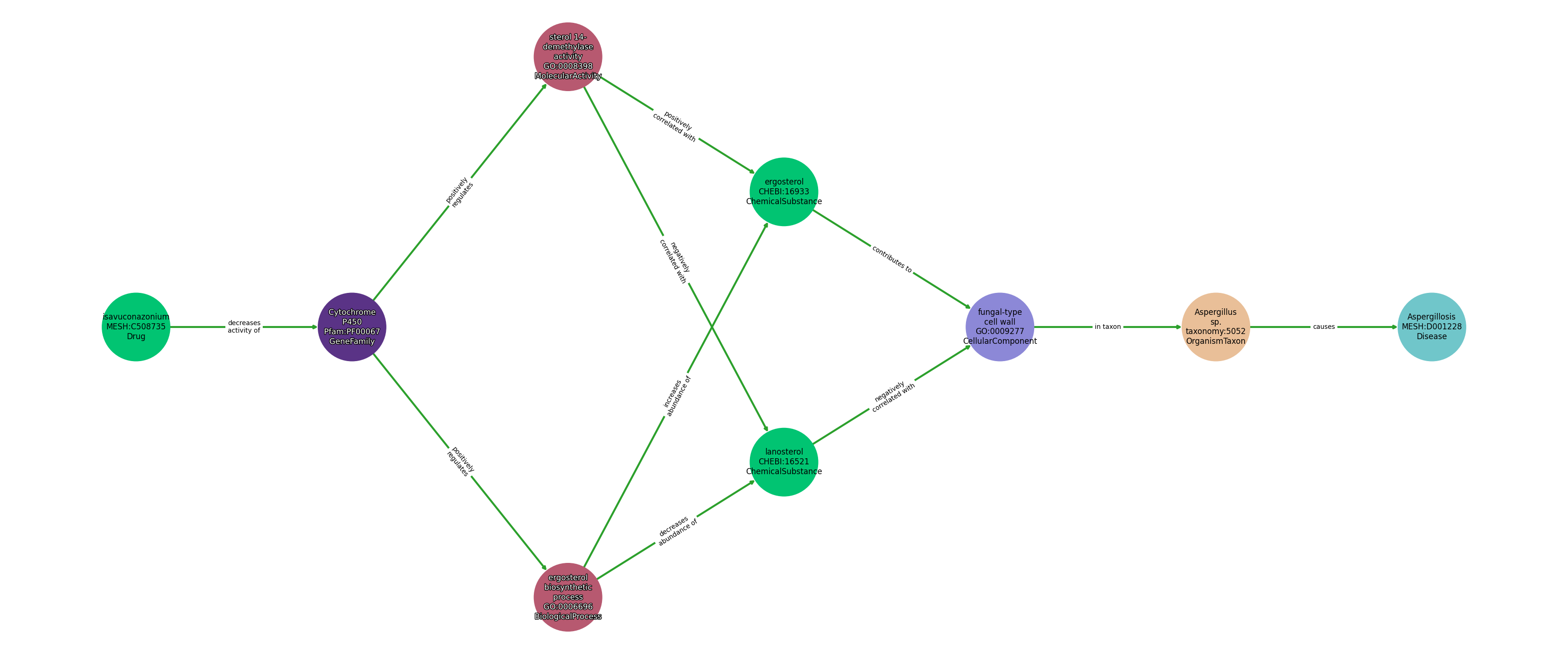
| Identifier | Name | Type |
|---|---|---|
| MESH:C508735 | isavuconazonium | Drug |
| Pfam:PF00067 | Cytochrome P450 | GeneFamily |
| GO:0008398 | sterol 14-demethylase activity | MolecularActivity |
| GO:0006696 | ergosterol biosynthetic process | BiologicalProcess |
| CHEBI:16933 | ergosterol | ChemicalSubstance |
| CHEBI:16521 | lanosterol | ChemicalSubstance |
| GO:0009277 | fungal-type cell wall | CellularComponent |
| taxonomy:5052 | Aspergillus sp. | OrganismTaxon |
| MESH:D001228 | Aspergillosis | Disease |
Relationships
NOTE: predicates are annotated in Biolink Model (v1.3.0)
| Subject | Predicate | Object |
|---|---|---|
| Isavuconazonium | DECREASES ACTIVITY OF | Cytochrome P450 |
| Cytochrome P450 | POSITIVELY REGULATES | Sterol 14-Demethylase Activity |
| Cytochrome P450 | POSITIVELY REGULATES | Ergosterol Biosynthetic Process |
| Sterol 14-Demethylase Activity | POSITIVELY CORRELATED WITH | Ergosterol |
| Ergosterol Biosynthetic Process | INCREASES ABUNDANCE OF | Ergosterol |
| Sterol 14-Demethylase Activity | NEGATIVELY CORRELATED WITH | Lanosterol |
| Ergosterol Biosynthetic Process | DECREASES ABUNDANCE OF | Lanosterol |
| Lanosterol | NEGATIVELY CORRELATED WITH | Fungal-Type Cell Wall |
| Ergosterol | CONTRIBUTES TO | Fungal-Type Cell Wall |
| Fungal-Type Cell Wall | IN TAXON | Aspergillus Sp. |
| Aspergillus Sp. | CAUSES | Aspergillosis |
Reference: