Path ID: DB06151_MESH_D001991_2

Concepts
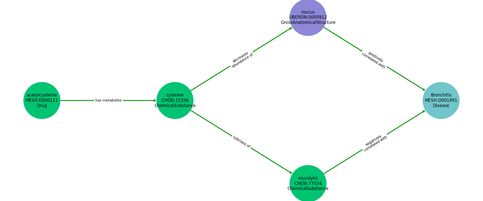
| Identifier | Name | Type |
|---|---|---|
| MESH:D000111 | acetylcysteine | Drug |
| CHEBI:15356 | cysteine | ChemicalSubstance |
| CHEBI:77034 | mucolytic | ChemicalSubstance |
| UBERON:0000912 | mucus | GrossAnatomicalStructure |
| MESH:D001991 | Bronchitis | Disease |
Relationships
NOTE: predicates are annotated in Biolink Model (v1.3.0)
| Subject | Predicate | Object |
|---|---|---|
| Acetylcysteine | HAS METABOLITE | Cysteine |
| Cysteine | DECREASES ABUNDANCE OF | Mucus |
| Cysteine | SUBCLASS OF | Mucolytic |
| Mucolytic | NEGATIVELY CORRELATED WITH | Bronchitis |
| Mucus | POSITIVELY CORRELATED WITH | Bronchitis |
Reference: