Path ID: DB05812_MESH_D011471_6

Concepts
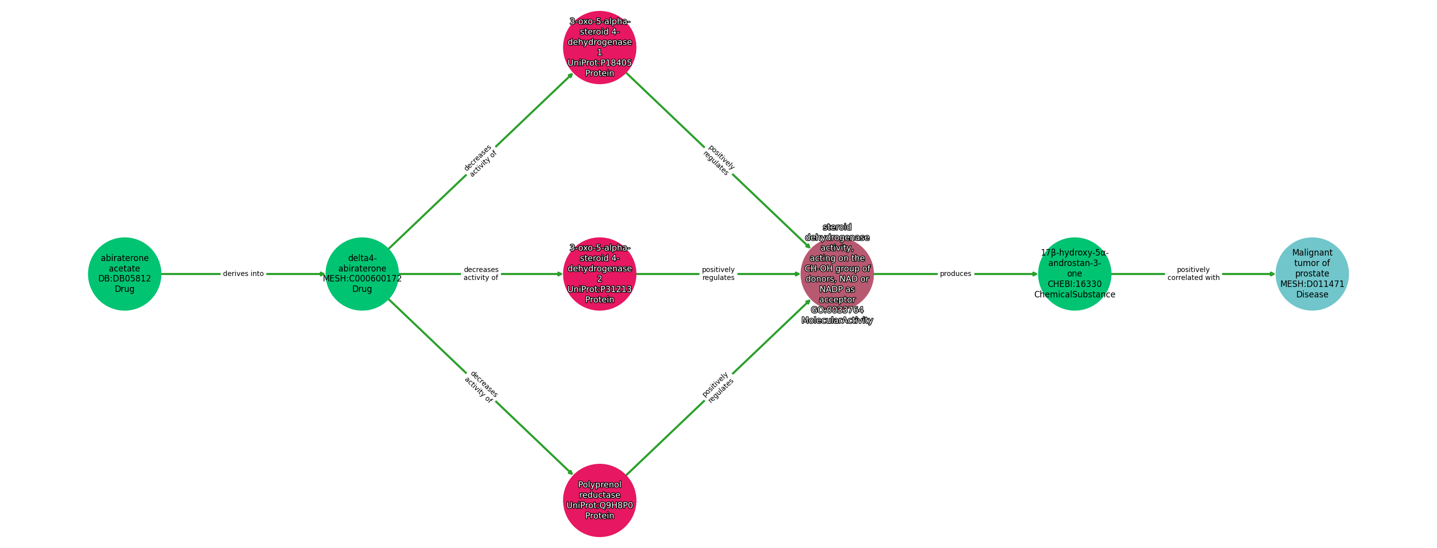
| Identifier | Name | Type |
|---|---|---|
| DB:DB05812 | abiraterone acetate | Drug |
| MESH:C000600172 | delta4-abiraterone | Drug |
| UniProt:P18405 | 3-oxo-5-alpha-steroid 4-dehydrogenase 1 | Protein |
| UniProt:P31213 | 3-oxo-5-alpha-steroid 4-dehydrogenase 2 | Protein |
| UniProt:Q9H8P0 | Polyprenol reductase | Protein |
| GO:0033764 | steroid dehydrogenase activity, acting on the CH-OH group of donors, NAD or NADP as acceptor | MolecularActivity |
| CHEBI:16330 | 17β-hydroxy-5α-androstan-3-one | ChemicalSubstance |
| MESH:D011471 | Malignant tumor of prostate | Disease |
Relationships
NOTE: predicates are annotated in Biolink Model (v1.3.0)
| Subject | Predicate | Object |
|---|---|---|
| Abiraterone Acetate | DERIVES INTO | Delta4-Abiraterone |
| Delta4-Abiraterone | DECREASES ACTIVITY OF | 3-Oxo-5-Alpha-Steroid 4-Dehydrogenase 1 |
| Delta4-Abiraterone | DECREASES ACTIVITY OF | 3-Oxo-5-Alpha-Steroid 4-Dehydrogenase 2 |
| Delta4-Abiraterone | DECREASES ACTIVITY OF | Polyprenol Reductase |
| 3-Oxo-5-Alpha-Steroid 4-Dehydrogenase 1 | POSITIVELY REGULATES | Steroid Dehydrogenase Activity, Acting On The Ch-Oh Group Of Donors, Nad Or Nadp As Acceptor |
| 3-Oxo-5-Alpha-Steroid 4-Dehydrogenase 2 | POSITIVELY REGULATES | Steroid Dehydrogenase Activity, Acting On The Ch-Oh Group Of Donors, Nad Or Nadp As Acceptor |
| Polyprenol Reductase | POSITIVELY REGULATES | Steroid Dehydrogenase Activity, Acting On The Ch-Oh Group Of Donors, Nad Or Nadp As Acceptor |
| Steroid Dehydrogenase Activity, Acting On The Ch-Oh Group Of Donors, Nad Or Nadp As Acceptor | PRODUCES | 17Β-Hydroxy-5Α-Androstan-3-One |
| 17Β-Hydroxy-5Α-Androstan-3-One | POSITIVELY CORRELATED WITH | Malignant Tumor Of Prostate |
Reference:
- https://en.wikipedia.org/wiki/Abiraterone_acetate#Pharmacology
- https://en.wikipedia.org/wiki/%CE%944-Abiraterone
- https://www.nature.com/articles/nrurol.2016.101
- https://www.medchemexpress.com/D4-abiraterone.html
- https://en.wikipedia.org/wiki/Dihydrotestosterone#Biological_function
- https://en.wikipedia.org/wiki/5%CE%B1-Reductase