Path ID: DB05311_MESH_D054179_1

Concepts
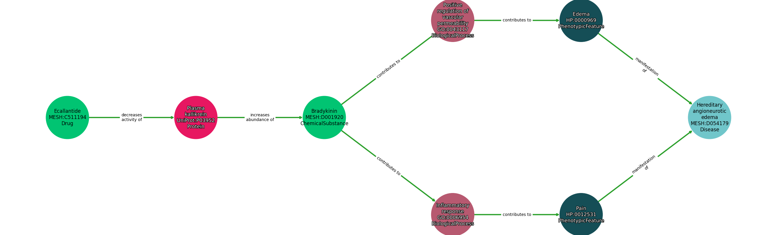
| Identifier | Name | Type |
|---|---|---|
| MESH:C511194 | Ecallantide | Drug |
| UniProt:P03952 | Plasma kallikrein | Protein |
| MESH:D001920 | Bradykinin | ChemicalSubstance |
| GO:0043117 | Positive regulation of vascular permeability | BiologicalProcess |
| GO:0006954 | Inflammatory response | BiologicalProcess |
| HP:0000969 | Edema | PhenotypicFeature |
| HP:0012531 | Pain | PhenotypicFeature |
| MESH:D054179 | Hereditary angioneurotic edema | Disease |
Relationships
NOTE: predicates are annotated in Biolink Model (v1.3.0)
| Subject | Predicate | Object |
|---|---|---|
| Ecallantide | DECREASES ACTIVITY OF | Plasma Kallikrein |
| Plasma Kallikrein | INCREASES ABUNDANCE OF | Bradykinin |
| Bradykinin | CONTRIBUTES TO | Positive Regulation Of Vascular Permeability |
| Bradykinin | CONTRIBUTES TO | Inflammatory Response |
| Positive Regulation Of Vascular Permeability | CONTRIBUTES TO | Edema |
| Inflammatory Response | CONTRIBUTES TO | Pain |
| Edema | MANIFESTATION OF | Hereditary Angioneurotic Edema |
| Pain | MANIFESTATION OF | Hereditary Angioneurotic Edema |
Reference: