Path ID: DB04908_MESH_D020018_1

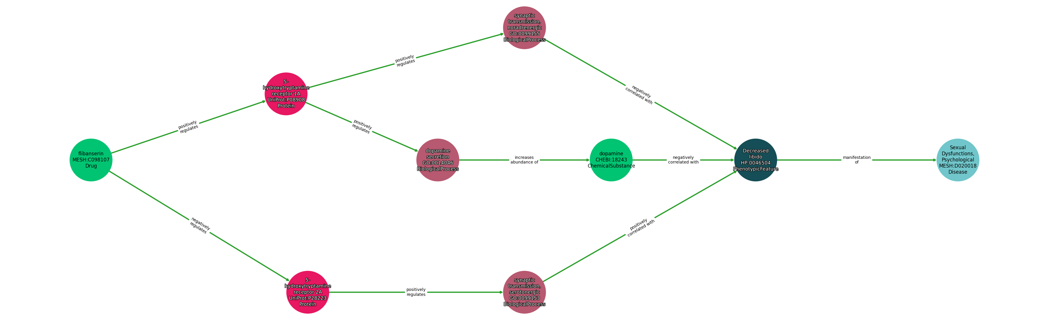
Concepts
| Identifier | Name | Type |
|---|---|---|
| MESH:C098107 | flibanserin | Drug |
| UniProt:P08908 | 5-hydroxytryptamine receptor 1A | Protein |
| UniProt:P28223 | 5-hydroxytryptamine receptor 2A | Protein |
| GO:0014046 | dopamine secretion | BiologicalProcess |
| CHEBI:18243 | dopamine | ChemicalSubstance |
| GO:0099153 | synaptic transmission, serotonergic | BiologicalProcess |
| GO:0099155 | synaptic transmission, noradrenergic | BiologicalProcess |
| HP:0046504 | Decreased libido | PhenotypicFeature |
| MESH:D020018 | Sexual Dysfunctions, Psychological | Disease |
Relationships
NOTE: predicates are annotated in Biolink Model (v1.3.0)
| Subject | Predicate | Object |
|---|---|---|
| Flibanserin | POSITIVELY REGULATES | 5-Hydroxytryptamine Receptor 1A |
| 5-Hydroxytryptamine Receptor 1A | POSITIVELY REGULATES | Synaptic Transmission, Noradrenergic |
| 5-Hydroxytryptamine Receptor 1A | POSITIVELY REGULATES | Dopamine Secretion |
| Dopamine Secretion | INCREASES ABUNDANCE OF | Dopamine |
| Dopamine | NEGATIVELY CORRELATED WITH | Decreased Libido |
| Synaptic Transmission, Noradrenergic | NEGATIVELY CORRELATED WITH | Decreased Libido |
| Flibanserin | NEGATIVELY REGULATES | 5-Hydroxytryptamine Receptor 2A |
| 5-Hydroxytryptamine Receptor 2A | POSITIVELY REGULATES | Synaptic Transmission, Serotonergic |
| Synaptic Transmission, Serotonergic | POSITIVELY CORRELATED WITH | Decreased Libido |
| 5-Hydroxytryptamine Receptor 1A | POSITIVELY REGULATES | Dopamine Secretion |
| Dopamine | NEGATIVELY CORRELATED WITH | Decreased Libido |
| Decreased Libido | MANIFESTATION OF | Sexual Dysfunctions, Psychological |
Reference: