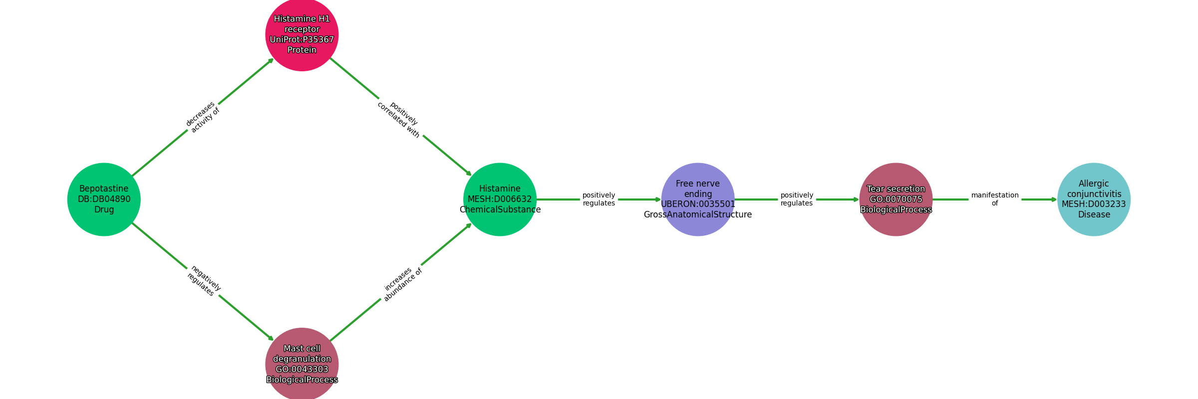
Path ID: DB04890_MESH_D003233_1

Concepts
| Identifier | Name | Type |
|---|---|---|
| DB:DB04890 | Bepotastine | Drug |
| UniProt:P35367 | Histamine H1 receptor | Protein |
| GO:0043303 | Mast cell degranulation | BiologicalProcess |
| MESH:D006632 | Histamine | ChemicalSubstance |
| UBERON:0035501 | Free nerve ending | GrossAnatomicalStructure |
| GO:0070075 | Tear secretion | BiologicalProcess |
| MESH:D003233 | Allergic conjunctivitis | Disease |
Relationships
NOTE: predicates are annotated in Biolink Model (v1.3.0)
| Subject | Predicate | Object |
|---|---|---|
| Bepotastine | DECREASES ACTIVITY OF | Histamine H1 Receptor |
| Bepotastine | NEGATIVELY REGULATES | Mast Cell Degranulation |
| Mast Cell Degranulation | INCREASES ABUNDANCE OF | Histamine |
| Histamine H1 Receptor | POSITIVELY CORRELATED WITH | Histamine |
| Histamine | POSITIVELY REGULATES | Free Nerve Ending |
| Free Nerve Ending | POSITIVELY REGULATES | Tear Secretion |
| Tear Secretion | MANIFESTATION OF | Allergic Conjunctivitis |
Reference: