Path ID: DB04836_MESH_D003866_1

Concepts
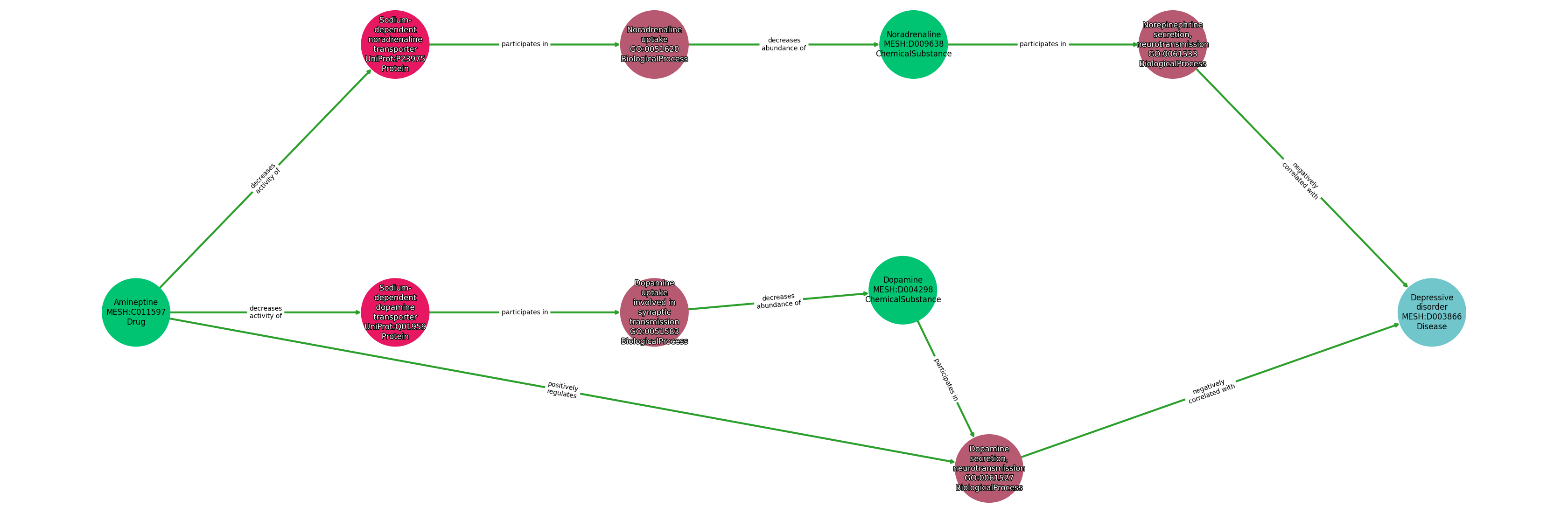
| Identifier | Name | Type |
|---|---|---|
| MESH:C011597 | Amineptine | Drug |
| UniProt:P23975 | Sodium-dependent noradrenaline transporter | Protein |
| UniProt:Q01959 | Sodium-dependent dopamine transporter | Protein |
| GO:0051620 | Noradrenaline uptake | BiologicalProcess |
| GO:0051583 | Dopamine uptake involved in synaptic transmission | BiologicalProcess |
| MESH:D009638 | Noradrenaline | ChemicalSubstance |
| MESH:D004298 | Dopamine | ChemicalSubstance |
| GO:0061533 | Norepinephrine secretion, neurotransmission | BiologicalProcess |
| GO:0061527 | Dopamine secretion, neurotransmission | BiologicalProcess |
| MESH:D003866 | Depressive disorder | Disease |
Relationships
NOTE: predicates are annotated in Biolink Model (v1.3.0)
| Subject | Predicate | Object |
|---|---|---|
| Amineptine | DECREASES ACTIVITY OF | Sodium-Dependent Noradrenaline Transporter |
| Amineptine | DECREASES ACTIVITY OF | Sodium-Dependent Dopamine Transporter |
| Amineptine | POSITIVELY REGULATES | Dopamine Secretion, Neurotransmission |
| Sodium-Dependent Noradrenaline Transporter | PARTICIPATES IN | Noradrenaline Uptake |
| Sodium-Dependent Dopamine Transporter | PARTICIPATES IN | Dopamine Uptake Involved In Synaptic Transmission |
| Noradrenaline Uptake | DECREASES ABUNDANCE OF | Noradrenaline |
| Dopamine Uptake Involved In Synaptic Transmission | DECREASES ABUNDANCE OF | Dopamine |
| Noradrenaline | PARTICIPATES IN | Norepinephrine Secretion, Neurotransmission |
| Dopamine | PARTICIPATES IN | Dopamine Secretion, Neurotransmission |
| Norepinephrine Secretion, Neurotransmission | NEGATIVELY CORRELATED WITH | Depressive Disorder |
| Dopamine Secretion, Neurotransmission | NEGATIVELY CORRELATED WITH | Depressive Disorder |
Comment: Illicit, Withdrawn. Please note that amineptine selectively inhibits the reuptake of dopamine and to a lesser extent norepinephrine.
Reference: