Path ID: DB01685_MESH_D033461_1

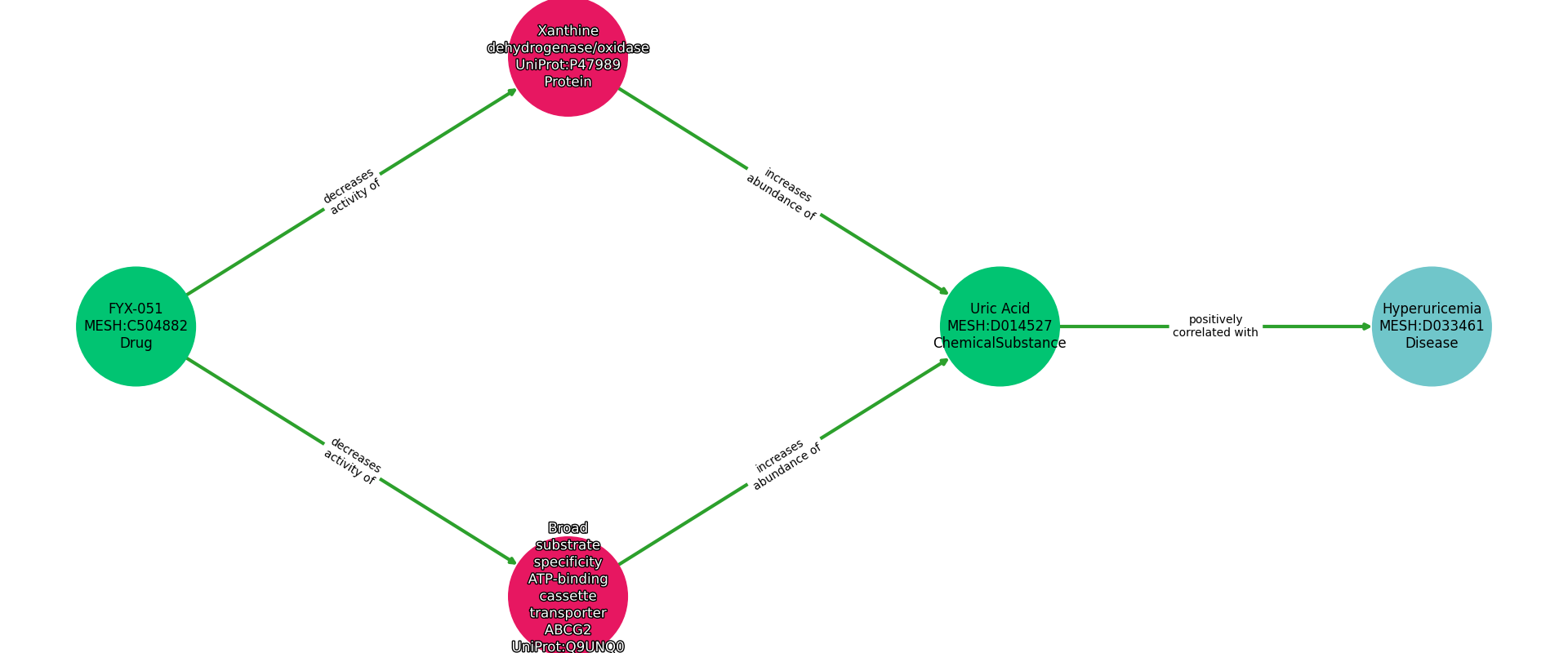
Concepts
| Identifier | Name | Type |
|---|---|---|
| MESH:C504882 | FYX-051 | Drug |
| UniProt:P47989 | Xanthine dehydrogenase/oxidase | Protein |
| UniProt:Q9UNQ0 | Broad substrate specificity ATP-binding cassette transporter ABCG2 | Protein |
| MESH:D014527 | Uric Acid | ChemicalSubstance |
| MESH:D033461 | Hyperuricemia | Disease |
Relationships
NOTE: predicates are annotated in Biolink Model (v1.3.0)
| Subject | Predicate | Object |
|---|---|---|
| Fyx-051 | DECREASES ACTIVITY OF | Xanthine Dehydrogenase/Oxidase |
| Fyx-051 | DECREASES ACTIVITY OF | Broad Substrate Specificity Atp-Binding Cassette Transporter Abcg2 |
| Xanthine Dehydrogenase/Oxidase | INCREASES ABUNDANCE OF | Uric Acid |
| Broad Substrate Specificity Atp-Binding Cassette Transporter Abcg2 | INCREASES ABUNDANCE OF | Uric Acid |
| Uric Acid | POSITIVELY CORRELATED WITH | Hyperuricemia |
Reference: