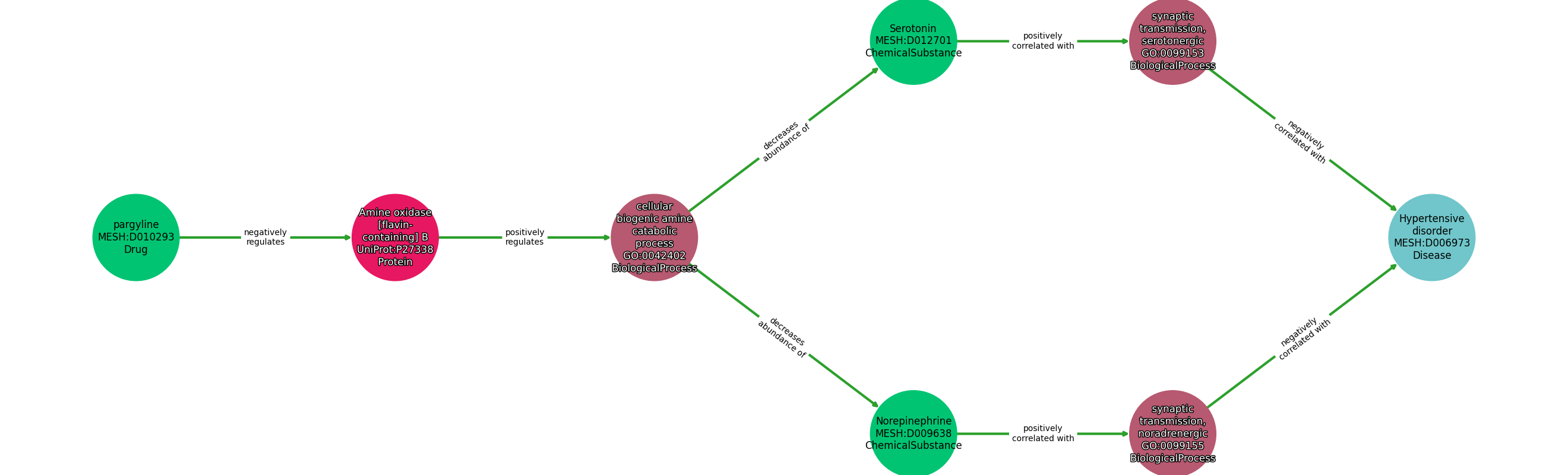
Path ID: DB01626_MESH_D006973_1

Concepts
| Identifier | Name | Type |
|---|---|---|
| MESH:D010293 | pargyline | Drug |
| UniProt:P27338 | Amine oxidase [flavin-containing] B | Protein |
| GO:0042402 | cellular biogenic amine catabolic process | BiologicalProcess |
| MESH:D009638 | Norepinephrine | ChemicalSubstance |
| MESH:D012701 | Serotonin | ChemicalSubstance |
| GO:0099153 | synaptic transmission, serotonergic | BiologicalProcess |
| GO:0099155 | synaptic transmission, noradrenergic | BiologicalProcess |
| MESH:D006973 | Hypertensive disorder | Disease |
Relationships
NOTE: predicates are annotated in Biolink Model (v1.3.0)
| Subject | Predicate | Object |
|---|---|---|
| Pargyline | NEGATIVELY REGULATES | Amine Oxidase [Flavin-Containing] B |
| Amine Oxidase [Flavin-Containing] B | POSITIVELY REGULATES | Cellular Biogenic Amine Catabolic Process |
| Cellular Biogenic Amine Catabolic Process | DECREASES ABUNDANCE OF | Serotonin |
| Cellular Biogenic Amine Catabolic Process | DECREASES ABUNDANCE OF | Norepinephrine |
| Serotonin | POSITIVELY CORRELATED WITH | Synaptic Transmission, Serotonergic |
| Norepinephrine | POSITIVELY CORRELATED WITH | Synaptic Transmission, Noradrenergic |
| Synaptic Transmission, Serotonergic | NEGATIVELY CORRELATED WITH | Hypertensive Disorder |
| Synaptic Transmission, Noradrenergic | NEGATIVELY CORRELATED WITH | Hypertensive Disorder |
Reference: