Path ID: DB01599_MESH_D006937_1

Concepts
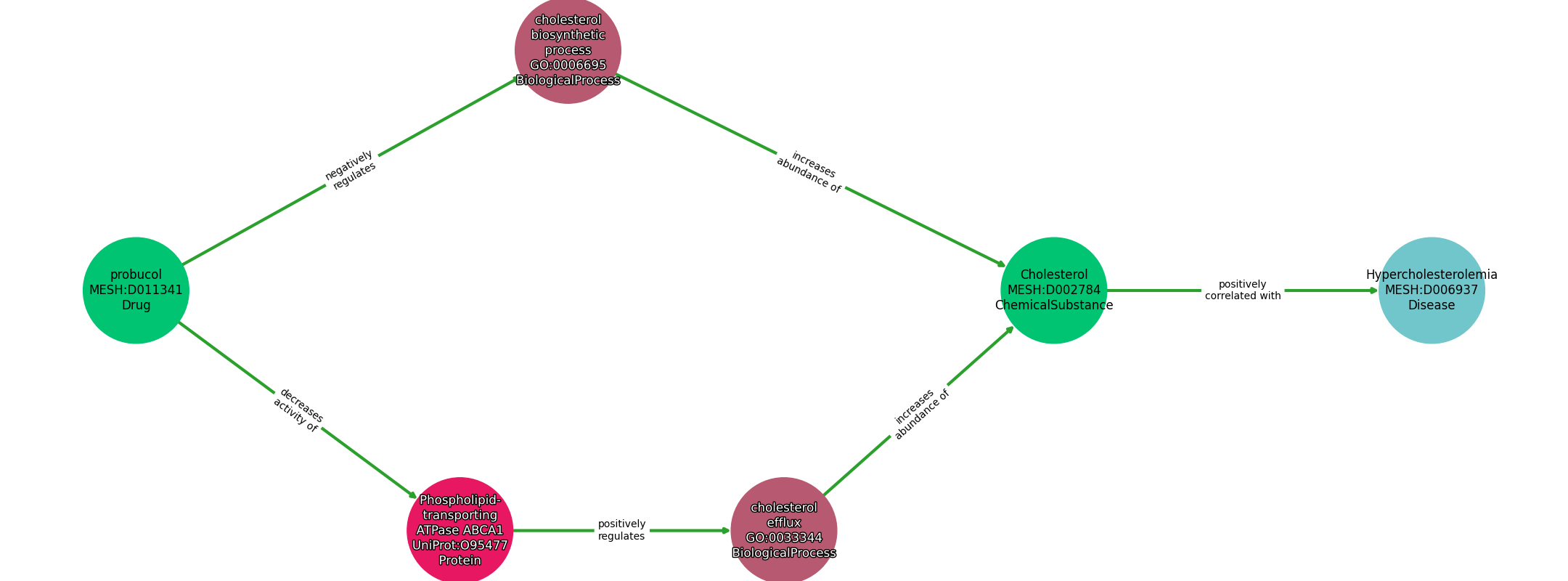
| Identifier | Name | Type |
|---|---|---|
| MESH:D011341 | probucol | Drug |
| UniProt:O95477 | Phospholipid-transporting ATPase ABCA1 | Protein |
| GO:0006695 | cholesterol biosynthetic process | BiologicalProcess |
| GO:0033344 | cholesterol efflux | BiologicalProcess |
| MESH:D002784 | Cholesterol | ChemicalSubstance |
| MESH:D006937 | Hypercholesterolemia | Disease |
Relationships
NOTE: predicates are annotated in Biolink Model (v1.3.0)
| Subject | Predicate | Object |
|---|---|---|
| Probucol | NEGATIVELY REGULATES | Cholesterol Biosynthetic Process |
| Cholesterol Biosynthetic Process | INCREASES ABUNDANCE OF | Cholesterol |
| Probucol | DECREASES ACTIVITY OF | Phospholipid-Transporting Atpase Abca1 |
| Phospholipid-Transporting Atpase Abca1 | POSITIVELY REGULATES | Cholesterol Efflux |
| Cholesterol Efflux | INCREASES ABUNDANCE OF | Cholesterol |
| Cholesterol | POSITIVELY CORRELATED WITH | Hypercholesterolemia |
Reference: