Path ID: DB01586_MESH_D008105_1

Concepts
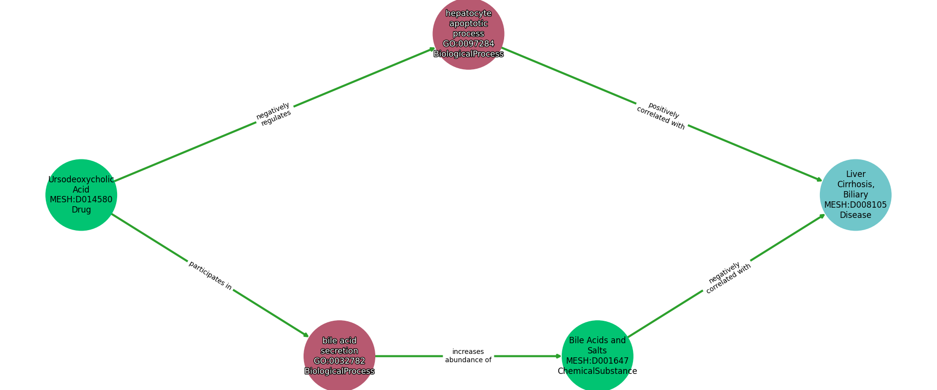
| Identifier | Name | Type |
|---|---|---|
| MESH:D014580 | Ursodeoxycholic Acid | Drug |
| GO:0097284 | hepatocyte apoptotic process | BiologicalProcess |
| GO:0032782 | bile acid secretion | BiologicalProcess |
| MESH:D001647 | Bile Acids and Salts | ChemicalSubstance |
| MESH:D008105 | Liver Cirrhosis, Biliary | Disease |
Relationships
NOTE: predicates are annotated in Biolink Model (v1.3.0)
| Subject | Predicate | Object |
|---|---|---|
| Ursodeoxycholic Acid | NEGATIVELY REGULATES | Hepatocyte Apoptotic Process |
| Ursodeoxycholic Acid | PARTICIPATES IN | Bile Acid Secretion |
| Bile Acid Secretion | INCREASES ABUNDANCE OF | Bile Acids And Salts |
| Bile Acids And Salts | NEGATIVELY CORRELATED WITH | Liver Cirrhosis, Biliary |
| Hepatocyte Apoptotic Process | POSITIVELY CORRELATED WITH | Liver Cirrhosis, Biliary |
Reference: