Path ID: DB01430_MESH_D029424_1

Concepts
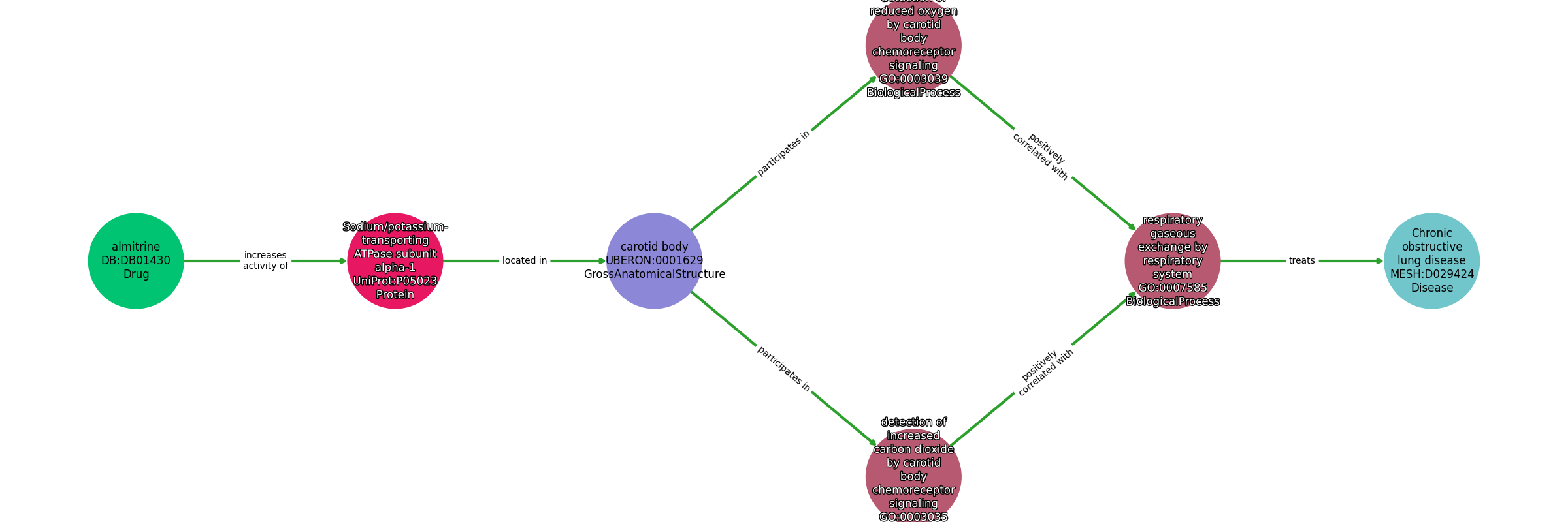
| Identifier | Name | Type |
|---|---|---|
| DB:DB01430 | almitrine | Drug |
| UniProt:P05023 | Sodium/potassium-transporting ATPase subunit alpha-1 | Protein |
| UBERON:0001629 | carotid body | GrossAnatomicalStructure |
| GO:0003039 | detection of reduced oxygen by carotid body chemoreceptor signaling | BiologicalProcess |
| GO:0003035 | detection of increased carbon dioxide by carotid body chemoreceptor signaling | BiologicalProcess |
| GO:0007585 | respiratory gaseous exchange by respiratory system | BiologicalProcess |
| MESH:D029424 | Chronic obstructive lung disease | Disease |
Relationships
NOTE: predicates are annotated in Biolink Model (v1.3.0)
| Subject | Predicate | Object |
|---|---|---|
| Almitrine | INCREASES ACTIVITY OF | Sodium/Potassium-Transporting Atpase Subunit Alpha-1 |
| Sodium/Potassium-Transporting Atpase Subunit Alpha-1 | LOCATED IN | Carotid Body |
| Carotid Body | PARTICIPATES IN | Detection Of Reduced Oxygen By Carotid Body Chemoreceptor Signaling |
| Carotid Body | PARTICIPATES IN | Detection Of Increased Carbon Dioxide By Carotid Body Chemoreceptor Signaling |
| Detection Of Reduced Oxygen By Carotid Body Chemoreceptor Signaling | POSITIVELY CORRELATED WITH | Respiratory Gaseous Exchange By Respiratory System |
| Detection Of Increased Carbon Dioxide By Carotid Body Chemoreceptor Signaling | POSITIVELY CORRELATED WITH | Respiratory Gaseous Exchange By Respiratory System |
| Respiratory Gaseous Exchange By Respiratory System | TREATS | Chronic Obstructive Lung Disease |
Reference: