Path ID: DB01397_MESH_D004412_1

Concepts
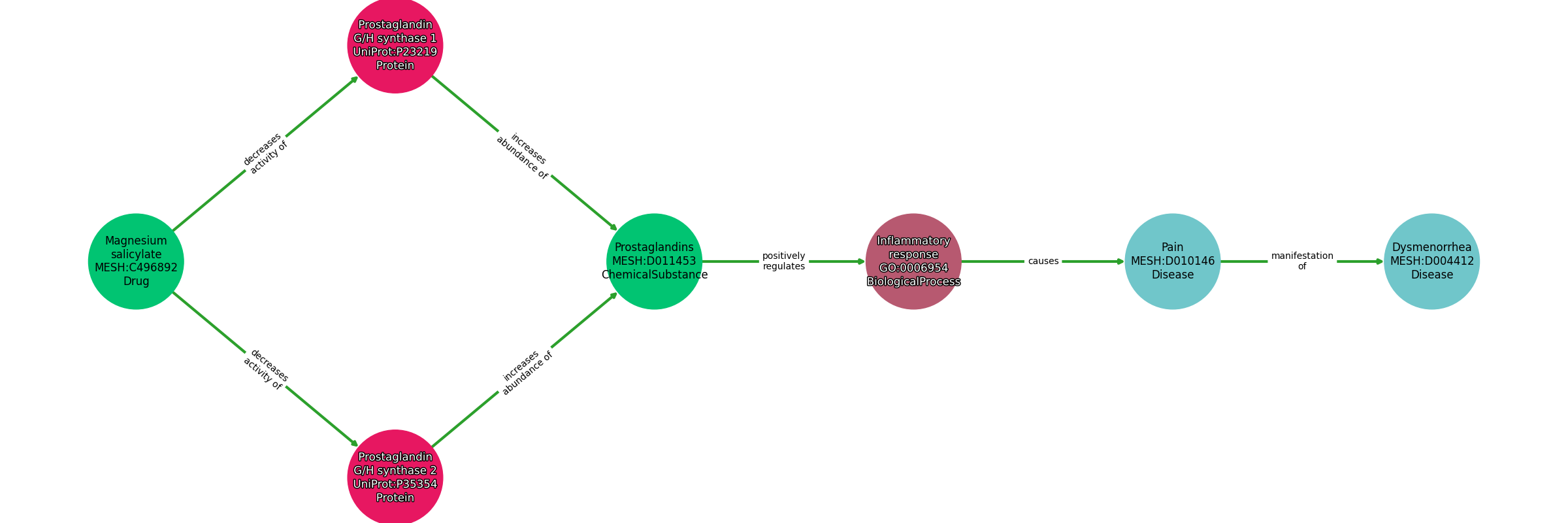
| Identifier | Name | Type |
|---|---|---|
| MESH:C496892 | Magnesium salicylate | Drug |
| UniProt:P23219 | Prostaglandin G/H synthase 1 | Protein |
| UniProt:P35354 | Prostaglandin G/H synthase 2 | Protein |
| MESH:D011453 | Prostaglandins | ChemicalSubstance |
| GO:0006954 | Inflammatory response | BiologicalProcess |
| MESH:D010146 | Pain | Disease |
| MESH:D004412 | Dysmenorrhea | Disease |
Relationships
NOTE: predicates are annotated in Biolink Model (v1.3.0)
| Subject | Predicate | Object |
|---|---|---|
| Magnesium Salicylate | DECREASES ACTIVITY OF | Prostaglandin G/H Synthase 1 |
| Magnesium Salicylate | DECREASES ACTIVITY OF | Prostaglandin G/H Synthase 2 |
| Prostaglandin G/H Synthase 1 | INCREASES ABUNDANCE OF | Prostaglandins |
| Prostaglandin G/H Synthase 2 | INCREASES ABUNDANCE OF | Prostaglandins |
| Prostaglandins | POSITIVELY REGULATES | Inflammatory Response |
| Inflammatory Response | CAUSES | Pain |
| Pain | MANIFESTATION OF | Dysmenorrhea |
Reference: