Path ID: DB01395_MESH_D019584_1

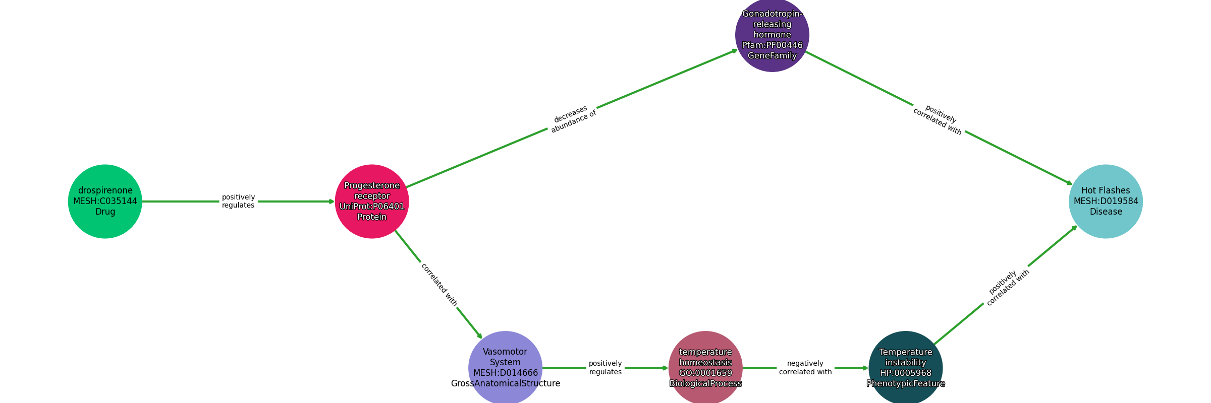
Concepts
| Identifier | Name | Type |
|---|---|---|
| MESH:C035144 | drospirenone | Drug |
| UniProt:P06401 | Progesterone receptor | Protein |
| Pfam:PF00446 | Gonadotropin-releasing hormone | GeneFamily |
| MESH:D014666 | Vasomotor System | GrossAnatomicalStructure |
| GO:0001659 | temperature homeostasis | BiologicalProcess |
| HP:0005968 | Temperature instability | PhenotypicFeature |
| MESH:D019584 | Hot Flashes | Disease |
Relationships
NOTE: predicates are annotated in Biolink Model (v1.3.0)
| Subject | Predicate | Object |
|---|---|---|
| Drospirenone | POSITIVELY REGULATES | Progesterone Receptor |
| Progesterone Receptor | DECREASES ABUNDANCE OF | Gonadotropin-Releasing Hormone |
| Gonadotropin-Releasing Hormone | POSITIVELY CORRELATED WITH | Hot Flashes |
| Progesterone Receptor | CORRELATED WITH | Vasomotor System |
| Vasomotor System | POSITIVELY REGULATES | Temperature Homeostasis |
| Temperature Homeostasis | NEGATIVELY CORRELATED WITH | Temperature Instability |
| Temperature Instability | POSITIVELY CORRELATED WITH | Hot Flashes |
Comment: The disease is denoted Menopausal flushing in the original file. Note that a combination therapy of estradiol and drospirenone would be more effective at reducing the frequency of hot flushes and other menopausal symptoms, than a mono-therapy relying on progestin only. Also, since many progestogens have off-target effects including estrogenic effects, the improvement in hot flashes maybe due to the drug binding to estrogen receptors instead. Note the term Vasomotor System (https://en.wikipedia.org/wiki/Vasomotor_center) does not seem to be represented in other ontologies.
Reference:
- https://go.drugbank.com/drugs/DB01395#mechanism-of-action
- https://en.wikipedia.org/wiki/Progestogen_(medication)#Pharmacodynamics
- https://www.tandfonline.com/doi/full/10.1080/13697137.2018.1472567
- https://journals.lww.com/co-endocrinology/Abstract/2015/12000/Progesterone_or_progestin_as_menopausal_ovarian.13.aspx