Path ID: DB01395_MESH_D000152_1

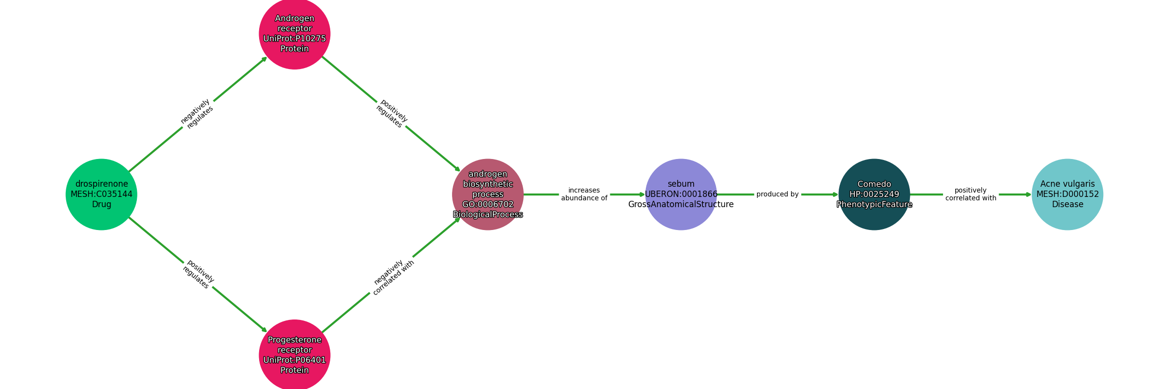
Concepts
| Identifier | Name | Type |
|---|---|---|
| MESH:C035144 | drospirenone | Drug |
| UniProt:P06401 | Progesterone receptor | Protein |
| UniProt:P10275 | Androgen receptor | Protein |
| GO:0006702 | androgen biosynthetic process | BiologicalProcess |
| UBERON:0001866 | sebum | GrossAnatomicalStructure |
| HP:0025249 | Comedo | PhenotypicFeature |
| MESH:D000152 | Acne vulgaris | Disease |
Relationships
NOTE: predicates are annotated in Biolink Model (v1.3.0)
| Subject | Predicate | Object |
|---|---|---|
| Drospirenone | NEGATIVELY REGULATES | Androgen Receptor |
| Androgen Receptor | POSITIVELY REGULATES | Androgen Biosynthetic Process |
| Drospirenone | POSITIVELY REGULATES | Progesterone Receptor |
| Progesterone Receptor | NEGATIVELY CORRELATED WITH | Androgen Biosynthetic Process |
| Androgen Biosynthetic Process | INCREASES ABUNDANCE OF | Sebum |
| Sebum | PRODUCED BY | Comedo |
| Comedo | POSITIVELY CORRELATED WITH | Acne Vulgaris |
Comment: Drospirenone seems to have much lower affinity to androgen receptor than to the progesterone counterpart (https://en.wikipedia.org/wiki/Drospirenone#Pharmacology).
Reference: