Path ID: DB01271_MESH_D016532_1

Concepts
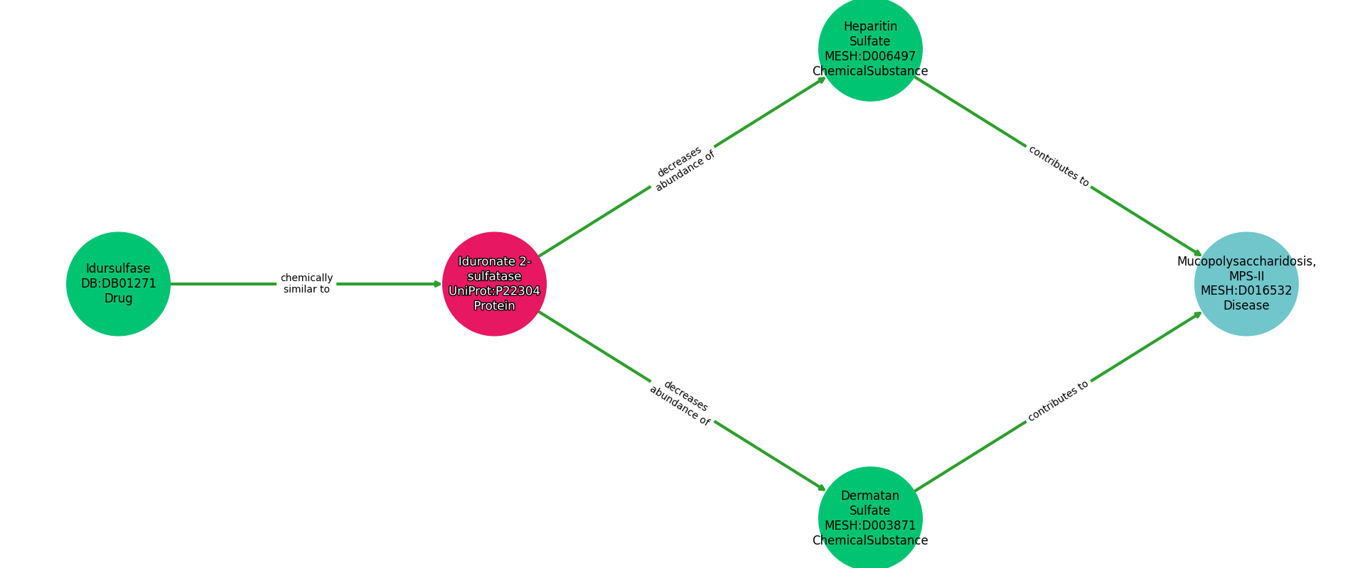
| Identifier | Name | Type |
|---|---|---|
| DB:DB01271 | Idursulfase | Drug |
| UniProt:P22304 | Iduronate 2-sulfatase | Protein |
| MESH:D006497 | Heparitin Sulfate | ChemicalSubstance |
| MESH:D003871 | Dermatan Sulfate | ChemicalSubstance |
| MESH:D016532 | Mucopolysaccharidosis, MPS-II | Disease |
Relationships
NOTE: predicates are annotated in Biolink Model (v1.3.0)
| Subject | Predicate | Object |
|---|---|---|
| Idursulfase | CHEMICALLY SIMILAR TO | Iduronate 2-Sulfatase |
| Iduronate 2-Sulfatase | DECREASES ABUNDANCE OF | Heparitin Sulfate |
| Iduronate 2-Sulfatase | DECREASES ABUNDANCE OF | Dermatan Sulfate |
| Heparitin Sulfate | CONTRIBUTES TO | Mucopolysaccharidosis, Mps-Ii |
| Dermatan Sulfate | CONTRIBUTES TO | Mucopolysaccharidosis, Mps-Ii |
Reference: