Path ID: DB01261_MESH_D003924_1

Concepts
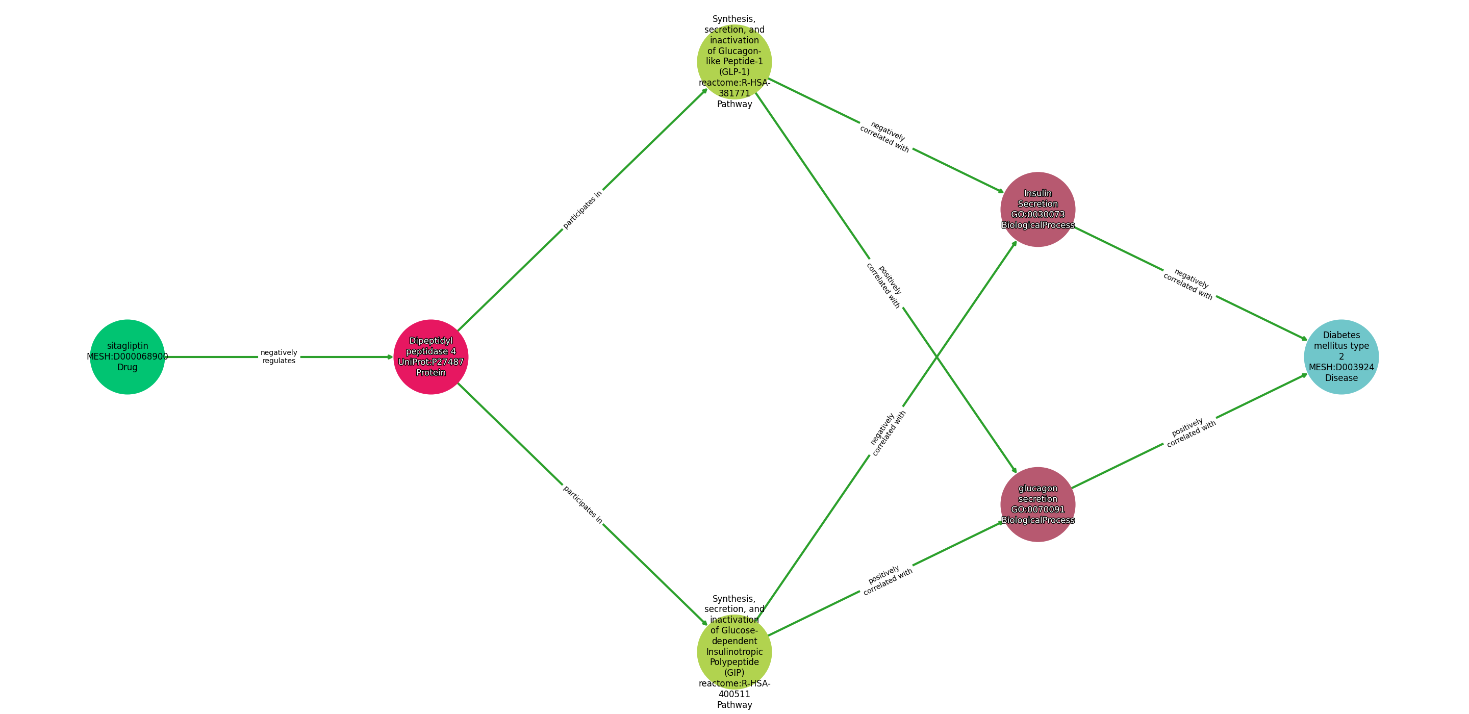
| Identifier | Name | Type |
|---|---|---|
| MESH:D000068900 | sitagliptin | Drug |
| UniProt:P27487 | Dipeptidyl peptidase 4 | Protein |
| reactome:R-HSA-381771 | Synthesis, secretion, and inactivation of Glucagon-like Peptide-1 (GLP-1) | Pathway |
| reactome:R-HSA-400511 | Synthesis, secretion, and inactivation of Glucose-dependent Insulinotropic Polypeptide (GIP) | Pathway |
| GO:0030073 | Insulin Secretion | BiologicalProcess |
| GO:0070091 | glucagon secretion | BiologicalProcess |
| MESH:D003924 | Diabetes mellitus type 2 | Disease |
Relationships
NOTE: predicates are annotated in Biolink Model (v1.3.0)
| Subject | Predicate | Object |
|---|---|---|
| Sitagliptin | NEGATIVELY REGULATES | Dipeptidyl Peptidase 4 |
| Dipeptidyl Peptidase 4 | PARTICIPATES IN | Synthesis, Secretion, And Inactivation Of Glucagon-Like Peptide-1 (Glp-1) |
| Dipeptidyl Peptidase 4 | PARTICIPATES IN | Synthesis, Secretion, And Inactivation Of Glucose-Dependent Insulinotropic Polypeptide (Gip) |
| Synthesis, Secretion, And Inactivation Of Glucagon-Like Peptide-1 (Glp-1) | NEGATIVELY CORRELATED WITH | Insulin Secretion |
| Synthesis, Secretion, And Inactivation Of Glucose-Dependent Insulinotropic Polypeptide (Gip) | NEGATIVELY CORRELATED WITH | Insulin Secretion |
| Synthesis, Secretion, And Inactivation Of Glucagon-Like Peptide-1 (Glp-1) | POSITIVELY CORRELATED WITH | Glucagon Secretion |
| Synthesis, Secretion, And Inactivation Of Glucose-Dependent Insulinotropic Polypeptide (Gip) | POSITIVELY CORRELATED WITH | Glucagon Secretion |
| Glucagon Secretion | POSITIVELY CORRELATED WITH | Diabetes Mellitus Type 2 |
| Insulin Secretion | NEGATIVELY CORRELATED WITH | Diabetes Mellitus Type 2 |
Reference: