Path ID: DB01244_MESH_D000787_3

Concepts
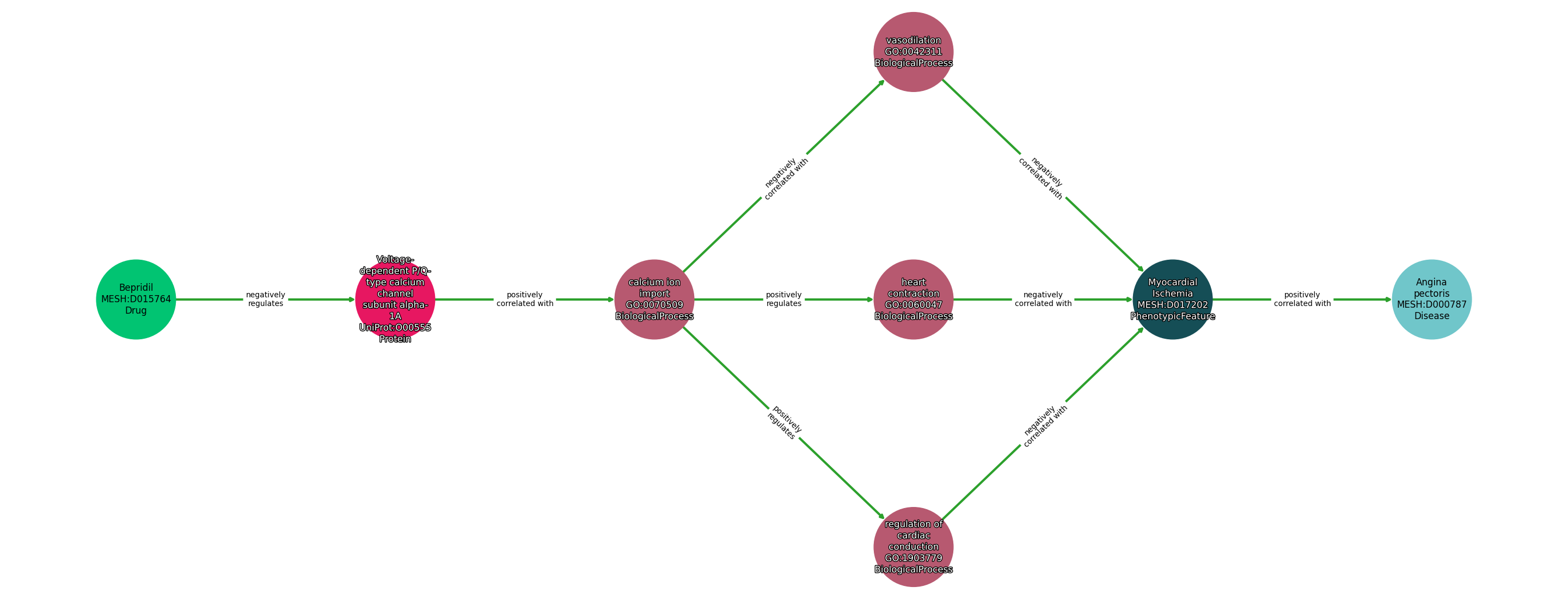
| Identifier | Name | Type |
|---|---|---|
| MESH:D015764 | Bepridil | Drug |
| UniProt:O00555 | Voltage-dependent P/Q-type calcium channel subunit alpha-1A | Protein |
| GO:0070509 | calcium ion import | BiologicalProcess |
| GO:0042311 | vasodilation | BiologicalProcess |
| GO:0060047 | heart contraction | BiologicalProcess |
| GO:1903779 | regulation of cardiac conduction | BiologicalProcess |
| MESH:D017202 | Myocardial Ischemia | PhenotypicFeature |
| MESH:D000787 | Angina pectoris | Disease |
Relationships
NOTE: predicates are annotated in Biolink Model (v1.3.0)
| Subject | Predicate | Object |
|---|---|---|
| Bepridil | NEGATIVELY REGULATES | Voltage-Dependent P/Q-Type Calcium Channel Subunit Alpha-1A |
| Voltage-Dependent P/Q-Type Calcium Channel Subunit Alpha-1A | POSITIVELY CORRELATED WITH | Calcium Ion Import |
| Calcium Ion Import | NEGATIVELY CORRELATED WITH | Vasodilation |
| Calcium Ion Import | POSITIVELY REGULATES | Heart Contraction |
| Calcium Ion Import | POSITIVELY REGULATES | Regulation Of Cardiac Conduction |
| Vasodilation | NEGATIVELY CORRELATED WITH | Myocardial Ischemia |
| Heart Contraction | NEGATIVELY CORRELATED WITH | Myocardial Ischemia |
| Regulation Of Cardiac Conduction | NEGATIVELY CORRELATED WITH | Myocardial Ischemia |
| Myocardial Ischemia | POSITIVELY CORRELATED WITH | Angina Pectoris |
Reference: