Path ID: DB01244_MESH_D000787_1

Concepts
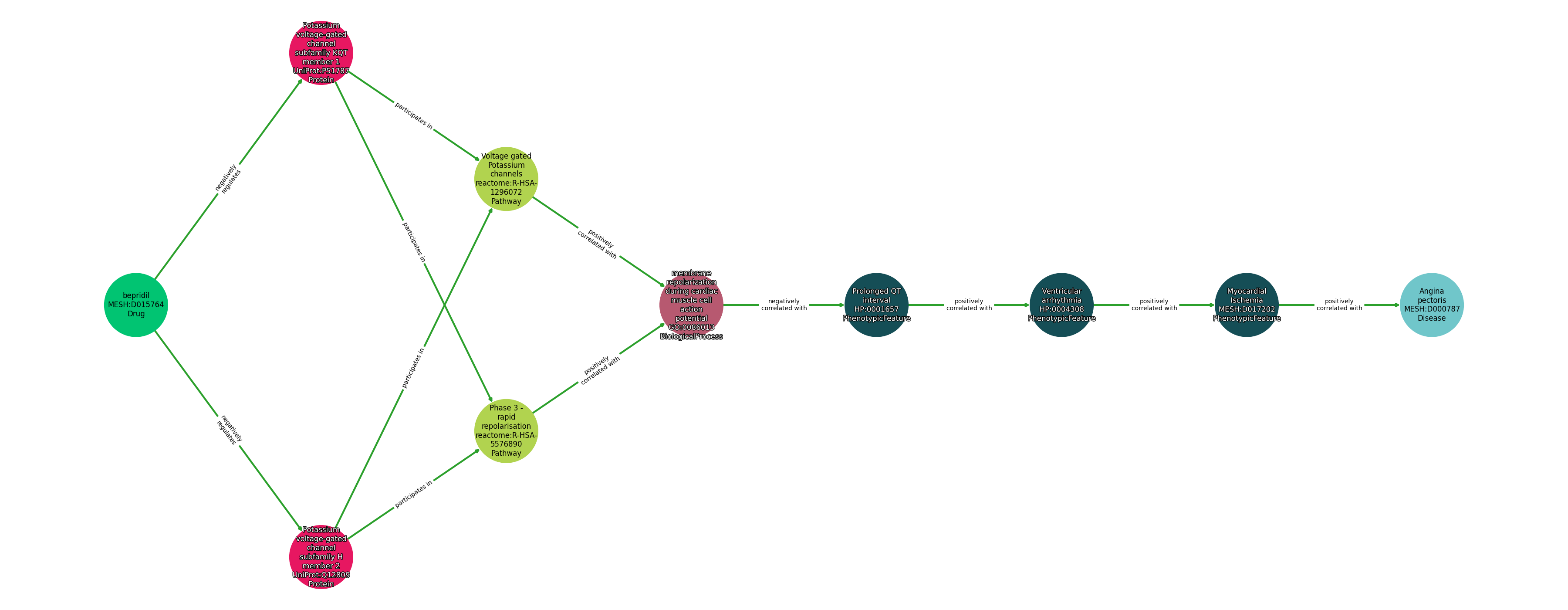
| Identifier | Name | Type |
|---|---|---|
| MESH:D015764 | bepridil | Drug |
| UniProt:P51787 | Potassium voltage-gated channel subfamily KQT member 1 | Protein |
| UniProt:Q12809 | Potassium voltage-gated channel subfamily H member 2 | Protein |
| reactome:R-HSA-5576890 | Phase 3 - rapid repolarisation | Pathway |
| reactome:R-HSA-1296072 | Voltage gated Potassium channels | Pathway |
| GO:0086013 | membrane repolarization during cardiac muscle cell action potential | BiologicalProcess |
| HP:0001657 | Prolonged QT interval | PhenotypicFeature |
| HP:0004308 | Ventricular arrhythmia | PhenotypicFeature |
| MESH:D017202 | Myocardial Ischemia | PhenotypicFeature |
| MESH:D000787 | Angina pectoris | Disease |
Relationships
NOTE: predicates are annotated in Biolink Model (v1.3.0)
| Subject | Predicate | Object |
|---|---|---|
| Bepridil | NEGATIVELY REGULATES | Potassium Voltage-Gated Channel Subfamily Kqt Member 1 |
| Bepridil | NEGATIVELY REGULATES | Potassium Voltage-Gated Channel Subfamily H Member 2 |
| Potassium Voltage-Gated Channel Subfamily Kqt Member 1 | PARTICIPATES IN | Voltage Gated Potassium Channels |
| Potassium Voltage-Gated Channel Subfamily Kqt Member 1 | PARTICIPATES IN | Phase 3 - Rapid Repolarisation |
| Potassium Voltage-Gated Channel Subfamily H Member 2 | PARTICIPATES IN | Voltage Gated Potassium Channels |
| Potassium Voltage-Gated Channel Subfamily H Member 2 | PARTICIPATES IN | Phase 3 - Rapid Repolarisation |
| Voltage Gated Potassium Channels | POSITIVELY CORRELATED WITH | Membrane Repolarization During Cardiac Muscle Cell Action Potential |
| Phase 3 - Rapid Repolarisation | POSITIVELY CORRELATED WITH | Membrane Repolarization During Cardiac Muscle Cell Action Potential |
| Membrane Repolarization During Cardiac Muscle Cell Action Potential | NEGATIVELY CORRELATED WITH | Prolonged Qt Interval |
| Prolonged Qt Interval | POSITIVELY CORRELATED WITH | Ventricular Arrhythmia |
| Ventricular Arrhythmia | POSITIVELY CORRELATED WITH | Myocardial Ischemia |
| Myocardial Ischemia | POSITIVELY CORRELATED WITH | Angina Pectoris |
Comment: note that this drug is only associated with calcium channel blockers in ChEMBL (https://www.ebi.ac.uk/chembl/compound_report_card/CHEMBL1008/), not with potassium channel blockers (or other targets) as DrugBank has it. This drug is no longer sold in the United States. It’s been implicated in causing ventricular arrhythmia.
Reference: