Path ID: DB01234_MESH_D011565_1

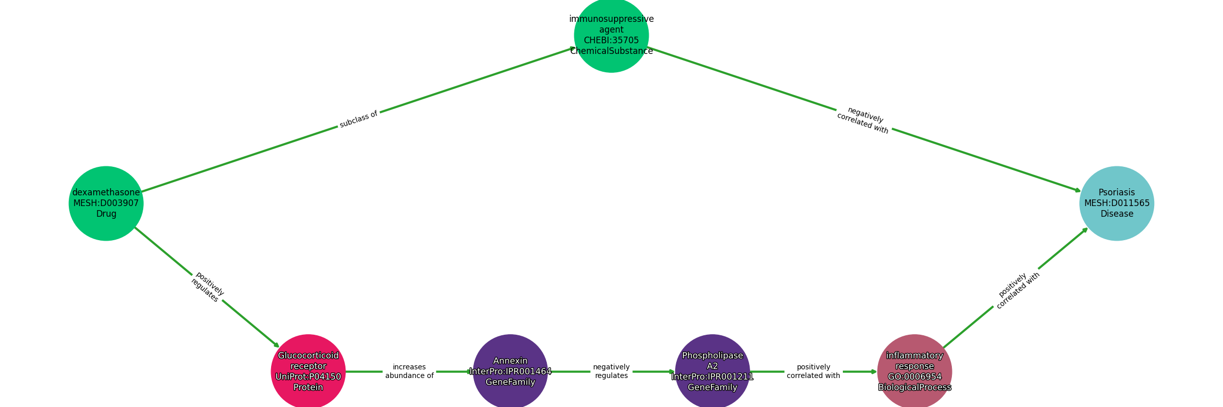
Concepts
| Identifier | Name | Type |
|---|---|---|
| MESH:D003907 | dexamethasone | Drug |
| CHEBI:35705 | immunosuppressive agent | ChemicalSubstance |
| UniProt:P04150 | Glucocorticoid receptor | Protein |
| InterPro:IPR001464 | Annexin | GeneFamily |
| InterPro:IPR001211 | Phospholipase A2 | GeneFamily |
| GO:0006954 | inflammatory response | BiologicalProcess |
| MESH:D011565 | Psoriasis | Disease |
Relationships
NOTE: predicates are annotated in Biolink Model (v1.3.0)
| Subject | Predicate | Object |
|---|---|---|
| Dexamethasone | SUBCLASS OF | Immunosuppressive Agent |
| Immunosuppressive Agent | NEGATIVELY CORRELATED WITH | Psoriasis |
| Dexamethasone | POSITIVELY REGULATES | Glucocorticoid Receptor |
| Glucocorticoid Receptor | INCREASES ABUNDANCE OF | Annexin |
| Annexin | NEGATIVELY REGULATES | Phospholipase A2 |
| Phospholipase A2 | POSITIVELY CORRELATED WITH | Inflammatory Response |
| Inflammatory Response | POSITIVELY CORRELATED WITH | Psoriasis |
Reference: