Path ID: DB01214_MESH_D009798_1

Concepts
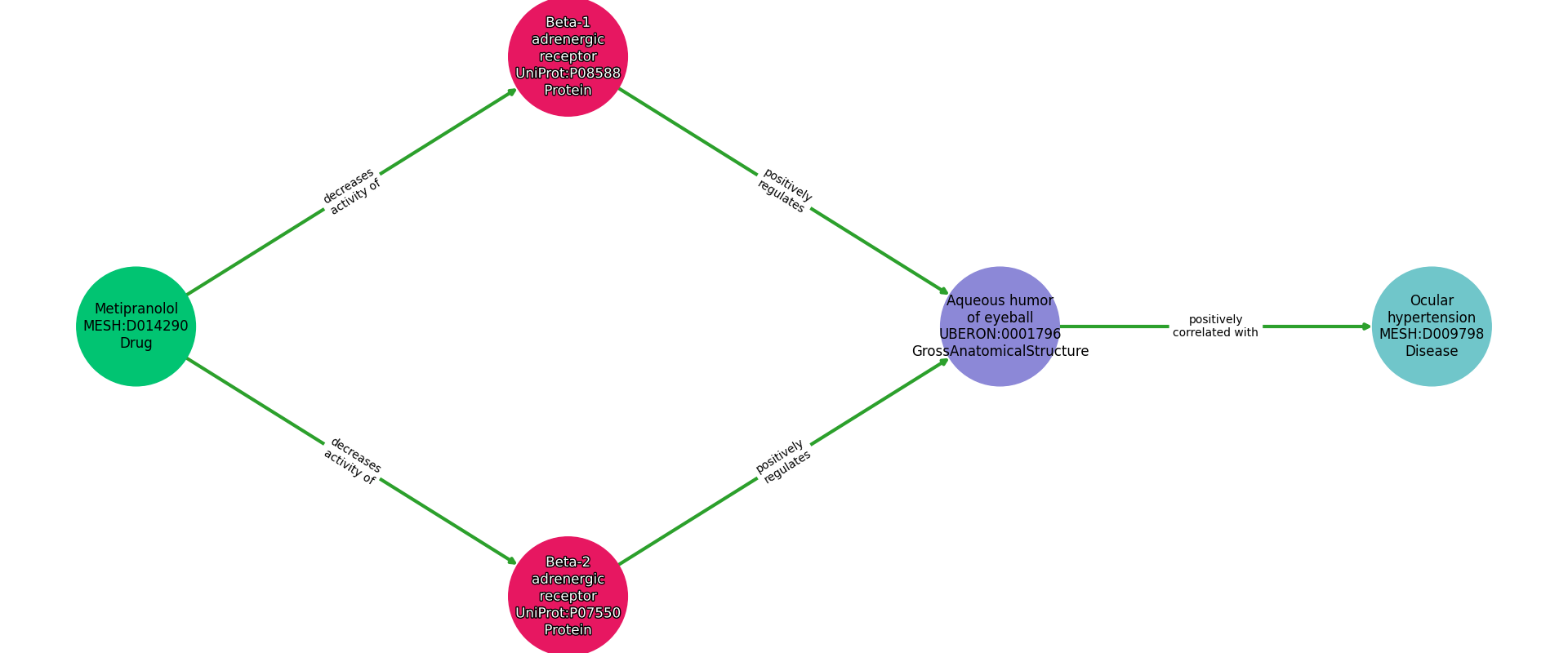
| Identifier | Name | Type |
|---|---|---|
| MESH:D014290 | Metipranolol | Drug |
| UniProt:P08588 | Beta-1 adrenergic receptor | Protein |
| UniProt:P07550 | Beta-2 adrenergic receptor | Protein |
| UBERON:0001796 | Aqueous humor of eyeball | GrossAnatomicalStructure |
| MESH:D009798 | Ocular hypertension | Disease |
Relationships
NOTE: predicates are annotated in Biolink Model (v1.3.0)
| Subject | Predicate | Object |
|---|---|---|
| Metipranolol | DECREASES ACTIVITY OF | Beta-1 Adrenergic Receptor |
| Beta-1 Adrenergic Receptor | POSITIVELY REGULATES | Aqueous Humor Of Eyeball |
| Metipranolol | DECREASES ACTIVITY OF | Beta-2 Adrenergic Receptor |
| Beta-2 Adrenergic Receptor | POSITIVELY REGULATES | Aqueous Humor Of Eyeball |
| Aqueous Humor Of Eyeball | POSITIVELY CORRELATED WITH | Ocular Hypertension |
Reference: