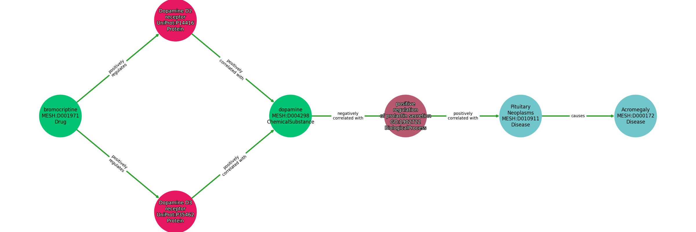
Path ID: DB01200_MESH_D000172_1

Concepts
| Identifier | Name | Type |
|---|---|---|
| MESH:D001971 | bromocriptine | Drug |
| UniProt:P14416 | Dopamine D2 receptor | Protein |
| UniProt:P35462 | Dopamine D3 receptor | Protein |
| MESH:D004298 | dopamine | ChemicalSubstance |
| GO:1902722 | positive regulation of prolactin secretion | BiologicalProcess |
| MESH:D010911 | Pituitary Neoplasms | Disease |
| MESH:D000172 | Acromegaly | Disease |
Relationships
NOTE: predicates are annotated in Biolink Model (v1.3.0)
| Subject | Predicate | Object |
|---|---|---|
| Bromocriptine | POSITIVELY REGULATES | Dopamine D2 Receptor |
| Bromocriptine | POSITIVELY REGULATES | Dopamine D3 Receptor |
| Dopamine D2 Receptor | POSITIVELY CORRELATED WITH | Dopamine |
| Dopamine D3 Receptor | POSITIVELY CORRELATED WITH | Dopamine |
| Dopamine | NEGATIVELY CORRELATED WITH | Positive Regulation Of Prolactin Secretion |
| Positive Regulation Of Prolactin Secretion | POSITIVELY CORRELATED WITH | Pituitary Neoplasms |
| Pituitary Neoplasms | CAUSES | Acromegaly |
Reference: